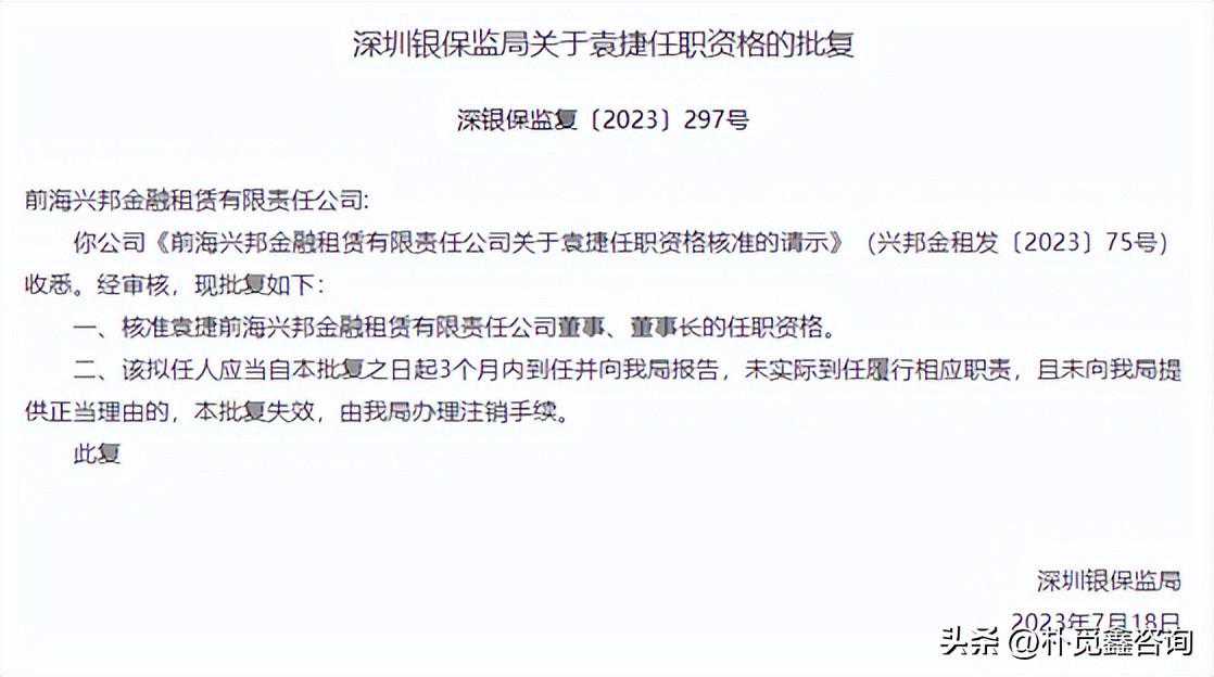
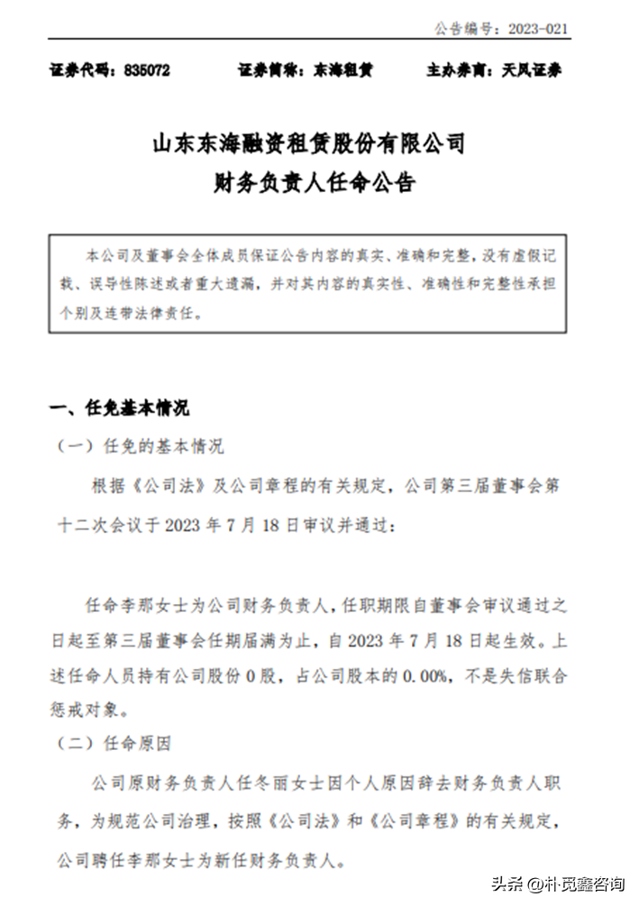
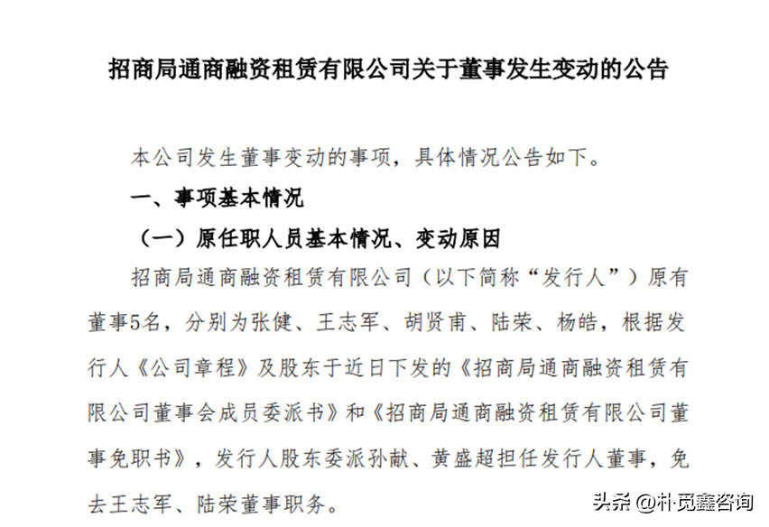
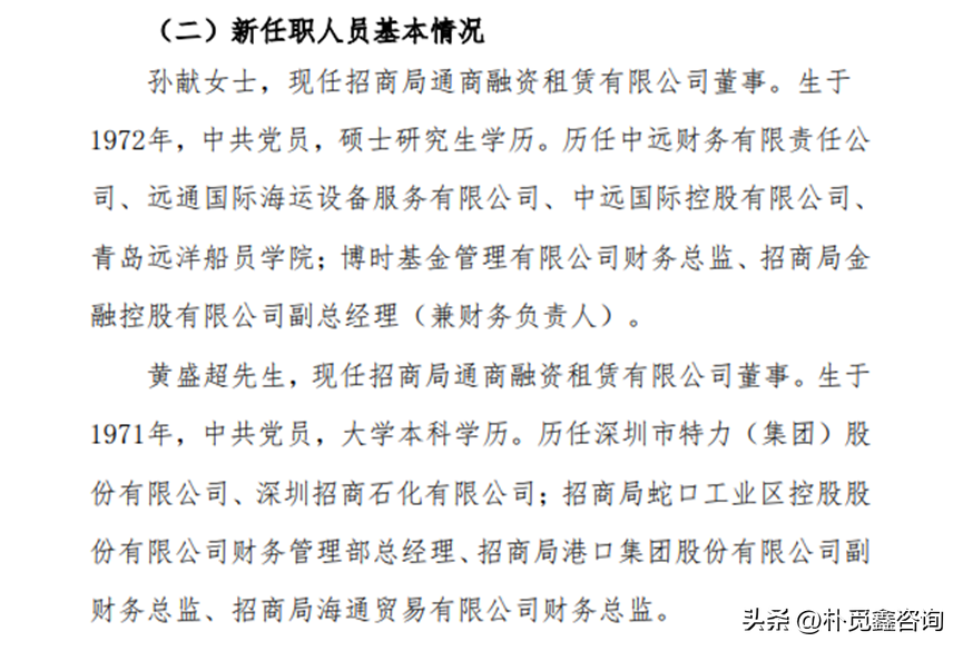
据朴觅鑫不完全统计,2023年7月至少有14家融资租赁公司高管职位发生变动,其中包括7家金租高管任职资格获监管局批复,变动主要集中在董事长、董事、总裁等高管职位。 一、5家金租高管任职资格获批 据国家金融监督管理总局官网消息,7月份共有7家金融租赁公司高管任职资格获监管局批复,主要包括河北省金租、青银金租、招银金租、兴邦金租、中信金租、兴业金租和天银金租。 //7月18日,深圳银保监局核准了袁捷出任前海兴邦金租董事长的请示。 //7月5日,青岛银保监局核准了孟大耿担任青岛青银金租董事长的任职请示。 据悉,今年57岁的孟大耿(1966年12月生)曾于青岛银行多个支行工作过,历任高新支行行长、科技支行行长、总行贸易金融事业部副总裁、计划财务部总经理等职务。 二、中交租赁完成中老更替,变更董事长、总经理 7月11日,中交租赁发布公司高管变更的公告。根据公告,公司原董事长、董事张剑兴达退休,功成身退。根据中国交通建设股份有限公司任免通知,现由李青岸任公司董事长,刘军军任公司董事、总经理,上述人事变动已经公司董事会决议通过。 公告中还披露了李青岸、刘军军的简单简历: 李青岸曾任中交集团财会部总经理,中国交建财务部总经理,中国交建纪委委员,绿城中国控股有限公司执行董事、执行总裁,中交财务公司党委书记、董事、副总经理,中交集团及中国交建资本运营部总经理,中交资本控股有限公司筹备组组长,中交租赁党委副书记、董事、总经理。 刘军军曾任中国交建财务部副总经理,中交集团财务资金部总经理,中国交建财务资金部副总经理,中交疏浚(集团)股份有限公司临时党委委员、董事、总会计师、董事会秘书,中交财务公司党委书记、董事、总经理。 三、韦小强任深圳前海桂金租赁外部董事 7月12日,深圳前海桂金租赁发布关于公司外部董事及公司章程发生变更的公告。公告显示,原专职外部董事韦韬不再担任外部董事,广西交通投资集团有限公司出具通知,任命韦小强任深圳前海桂金租赁专职外部董事。 公告披露新任外部董事韦小强的简历: 根据简历内容,韦小强同时也是中港投资有限公司和广西八达交通发展有限责任公司的专职外部董事。 据悉,前海桂金租赁的股东正是中港投资有限公司和广西八达交通发展有限责任公司两家公司。 四、山重租赁高管大换血 7月13日,北京市地方金融监督管理局核准了山重融资租赁有限公司的高管变动申请,涉及到董事长(法定代表人)、董事、监事、总经理、副总经理、财务负责人职位,公告中未披露高管具体信息。 据悉,山重租赁于2009年3月成立,注册资本20亿元,由中国重型汽车集团有限公司、山东重工集团公司、潍柴重机股份有限公司共同成立。截至2022年末,资产规模66.2亿元,2022年全年实现营收5.27亿元,净利润0.89亿元。在中国汽车流通协会认定的“2021年全国商用车金融企业50强”榜单中排名17位。 五、南航国际租赁换帅,董事长、法定代表人变更 7月18日,南航国际租赁发布公告,因许峰达退休年龄,不再担任公司董事长职务及法定代表人。根据董事会决议,同意任命周俊宝为公司董事长。公司已履行该人员变动所需的内部程序,工商变更手续正在办理当中。 根据企业公告,公司新一任董事长周俊宝在南航体系内工作多年。曾任南航股份公司营销委运力网络部业务主管,深圳航空营销总经理助理、运力网络部总经理助理,南航股份公司营销委市场部总经理,南航股份公司战略转型办公室主任,南航股份公司营销委副主任,南航集团公司深化改革领导小组办公室主任。 六、东海租赁披露财务负责人变动详情 7月18日,东海租赁发布公告,称董事会7月18日收到任冬丽女士递交的辞职报告,自当日起辞职生效,任冬丽女士辞职后不再担任公司其它职务。董事会于同日审议并通过:任命李那女士为公司新财务负责人,任职期限自董事会审议通过之日起至第三届董事会任期届满为止。 七、招商租赁变更董事 7月19日,招商租赁发布公司董事变动的公告。公告显示,股东会决议委派孙献、黄盛超担任发行人董事,免去王志军、陆荣董事职务。本次人员变动已完成工商备案登记。 公告披露新任职人员基本情况:









