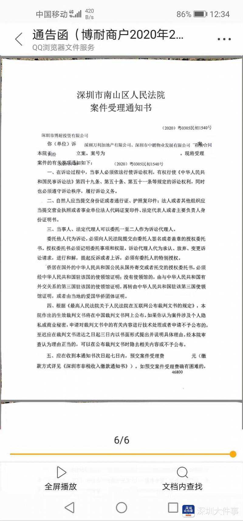
南都讯记者卢亮原本简单的租赁关系,却最终演变成对簿公堂。日前,有深圳租户反映,业主方万利加与“二房东”博耐投资之间出现了租赁争议,僵持不下,现在不知道该向谁交租。 目前,不满被终止租赁合同的博耐投资已经向深圳南山区法院提起诉讼,法院发布了“案件受理通知书”。 物业方:合同到期,博耐投资未正式续签合同 位于深圳人口密集的白石洲片区、世界之窗西侧的博耐家居广场是很多深圳人的记忆,这里曾次被评为“深港十大家居品牌”、“最具影响力商场”。 南都记者走访了解到,目前存在争议的物业,是博耐家居的“未来时代”主体檐廓、主体广场、停车场、卡丁车场、停车场出口空地房及部分临街商铺。据观察,该位置处于白石洲地铁口,人流极大,属商业旺地。 物业拥有方万利加称,深圳市博耐投资在2008年就租赁房屋签订了租赁合同关系,又在2013年至2018年续签合同,后又在2018年-2019年续签1年不定期合同。南都记者在一份“交楼确认书”上看到,其在2018年向承租方交付租赁房地产面积共计13000平方米。 博耐投资:仍在正常交租,并没有违约 作为承租方,博耐投资出具的一份公告显示,博耐投资多年来承租万利加的物业,用于经营“博耐家居欢乐购”商场、停车场,2019年8月合同到期后,双方商讨续签问题,在未正式签订书面租赁协议之前,一切按原合同履行。“我司一直正常交租,并开具发票,形成了新的不定期租赁合同关系,原租赁合同继续有效,我司仍继续享有合法出租权。”这份公告还向各租户强调,只有博耐投资才有权收取租金,而非万利加或其他机构。 博耐投资的丁经理接受南都记者采访称,目前仍在正常交租,并没有违约。租赁关系合法有效,应继续履行,万利加无权收回场地另租售他人。 一位知情人士透露,博耐投资租赁该场地后,装修投入的费用达数千万元。 因为不满终止租赁合同,博耐投资已经向深圳南山区法院提起诉讼,目前法院发布了“案件受理通知书”。 争议: 博耐是否享有“优先租赁权”? 作为业主,万利加地产的一位代表回应称,与博耐的租赁关系上,万利加与博耐的书面租赁合同在2019年08月份就到期了,博耐一直没有提出续签,万利加也一直希望终止合同。为此,万利加在2019年12月底向博耐发函终止租赁关系,并给予1个月的过渡期。 对于颇具争议的“优先租赁权”问题,万利加的负责人称,博耐不享有优先租赁权,因为根据双方的书面租赁合同约定,博耐应该在租赁合同到期前提前三个月通知才享有,但博耐一直没有主张优先租赁权。“对方可以向法院提起诉讼,但是不能因此对抗万利加的所有权。万利加作为业主,在租赁关系终止后有权收回物业。”而关于小商户维稳问题,“愿意积极配合处理,包括但不限于维持运营,给予过渡期优惠等。” 实际上,“优先租赁权”成为争执的焦点之一。 律师说法: 不定期租赁的业主可随时终止合同,承租方可主张装修等损失 有深圳法律界专家解释,优先租赁权是同等条件下的优先租赁。承租方的优先权要求确实不会影响业主和租户之间的租赁合同效力。如果属于不定期租赁,业主是可以随时终止合同。承租方如果有装修等损失,可以向业主方主张。 当事人双方方提供的部分文件。


上一篇
下一篇