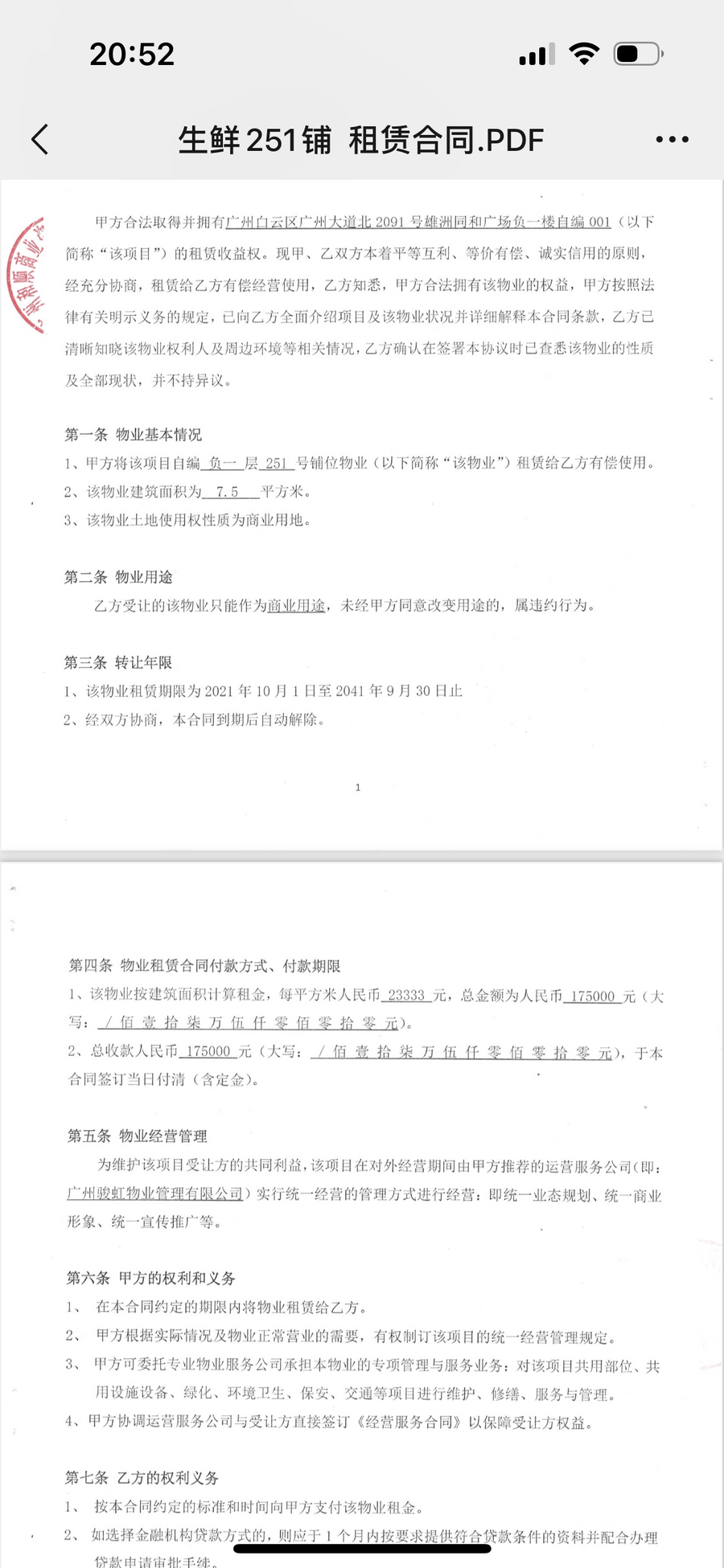
近日,广州的张女士向反映称,三年前,她投资商铺,销售方承诺可返租,她委托运营后,商铺至今未完成装修,一直闲置,被承诺的收益也未兑现。和她有类似遭遇的投资者还有不少,他们均被广州白云区一个名为“雄洲IFS国际生鲜超级市场”的项目套牢。 2021年12月,广州市公安局白云区分局对此事立案侦查。2022年6月,刘某东、陈某凡、林某洲等三名涉案人员被公安机关抓获归案。 2023年7月,广州白云区法院对此案作出一审判决。经法院审理查明,2020年6月至2021年9月,刘某东、陈某凡等人经预谋后,在广州市白云区同和街雄洲城负一层等地,以经营“雄洲IFS国际生鲜超级市场”项目为由,通过“售后包租、高额分红”等方式向社会不特定公众吸收资金。经审计、统计,刘某东、陈某凡等人吸收178名集资参与人共计46107443元,集资参与人未收回资金共计46039003元。 白云区法院一审认为,三名被告人刘某东、陈某凡、林某洲结伙非法吸收公众存款,扰乱金融秩序,数额特别巨大,其行为均已构成非法吸收公众存款罪,3人分别被判处有期徒刑十二年六个月、十一年和五年。 该案受害者向表示,刘某东等人不服一审判决,已提起上诉。 投资格子商铺被套路 据张女士介绍,2020年8月,她接到一个销售电话,对方称广州市白云区同和街雄洲城有商铺在招租,会有团队代运营,“只要投资进来,每个月都会有收入”,而且该项目是“菜篮子”工程,属于惠民工程,可以放心投资。 白云区同和“雄洲IFS国际生鲜超级市场”项目的广告文案本文图片均为受访者提供 据销售方此前发布的广告文案,该项目名为“雄洲IFS国际生鲜超级市场”,将出售一批格子商铺并返租;为了便于销售,商家还打造了格子商铺的样板间。 2020年12月,经过实地考察后,张女士与广州和顺商业咨询有限公司(以下简称“和顺公司”)签订《物业租赁合同》。该合同显示,张女士购买雄洲同和广场负一楼251号铺位20年的商铺租赁使用权,商铺建筑面积7.5平方米,按照每平方米23333元的租金计算,总租金为17.5万元。签订合同时,张女士一次性付清了。 白云区同和街雄洲城负一层的广告 签上述合同当天,张女士还与负责商铺经营的广州骏虹物业管理有限公司(以下简称“骏虹物业公司”)签订了一份《经营服务合同》,一次性向骏虹物业公司支付了7万元的策划运营服务费,骏虹物业公司承诺按照“固定经营收益+分红收益”的模式向张女士支付服务收益。其中,固定经营收入从2021年10月1日起到2023年10月30日,骏虹物业公司按照每季度3076元的标准支付给张女士;2023年10月30日起到2041年9月30日,按每季度1567元支付。至于分红收益,商铺所获得的经营利润,自合同第一年到第二年,张女士可获得利润的30%;合同第三年到第五年,张女士可获得利润的60%;合同第六年至期满,张女士可获得利润的70%。 张女士与和顺公司签订的租赁合同 张女士表示,签完合同后,因家里有事,她没有过多了解该项目的具体进展。后来,大家发现商铺一直没有装修,只是简单地做了一些木板搭建的样板商铺,承诺的收益也未兑现,于是就有租户开始要求退款、退定金,并向相关部门投诉、举报。 2021年10月,意识到可能被骗后,张女士与其他租户一起报警。张女士还表示,该项目原本叫“雄洲IFS国际生鲜超级市场”,后更名为“同和美食荟”,试图再次招租。 非法集资4千万,多人一审被判刑 2021年12月,广州市公安局白云区分局以和顺公司涉嫌非法吸收公众存款罪进行立案侦查。2022年,此案一审在广州白云区法院开庭审理。 白云区法院审理查明,2020年6月至2021年9月,刘某东、陈某凡等人经预谋后,在广州市白云区同和街雄洲城负一层等地,以经营“雄洲IFS国际生鲜超级市场”的项目向社会不特定公众吸收资金。其中,刘某东以1600万元的价格(实际已支付约900万元)租得雄洲城负一层,将雄洲城负一层划分为三百余间商铺位,并通过其实际控制的“广州和顺商业咨询有限公司”“广州骏虹物业管理有限公司”等收取涉案款项;陈某凡负责对外销售商铺位二十余年租赁权及承诺给予集资参与人高额收益,并通过其实际控制的“广州市津盈房地产代理有限公司”等收取涉案款项;林某洲受雇于刘某东,负责财务、对账及处理合同纠纷。经审计、统计,刘某东、陈某凡等人吸收178名集资参与人共计46107443元。集资参与人未收回资金共计46039003元。 案件材料显示,2022年6月7日,刘某东、陈某凡、林某洲被公安机关抓获归案。案发后,陈某凡向公安机关退缴违法所得20万元,其余涉案人员退缴违法所得合计37.02万元。公安机关对涉案赃款流向的40余个银行账户予以冻结。 2022年8月,广州市公安局越秀区分局对京和公司等涉嫌非法吸收公众款一案立案侦查。 白云区法院审理认为,三名被告人不具有房产销售的真实内容或者不以房产销售为主要目的,以售后包租、高额分红等方式向社会不特定对象吸收资金,应当认定为刑法第一百七十六条规定的“非法吸收公众存款”。本案集资参与人的损失已达46039003元,根据《最高人民法院关于审理非法集资刑事案件具体应用法律若干问题的解释》第五条之规定,应当认定为“数额特别巨大或者有其他特别严重情节”。刘某东、陈某凡、林某洲结伙非法吸收公众存款,扰乱金融秩序,数额特别巨大,其行为均已构成非法吸收公众存款罪。其中,刘某东、陈某凡在共同犯罪中起主要作用,是主犯;被告人林某洲在共同犯罪中起次要作用,是从犯,应当从轻或者减轻处罚。 根据全案的性质、情节、危害后果及被告人刘某东、陈某凡、林某洲的认罪态度、悔罪表现,2023年7月,广州白云区法院对此案作出一审判决:刘某东犯非法吸收公众存款罪,判处有期徒刑十二年六个月,并处罚金人民币一百万元;陈某凡犯非法吸收公众存款罪,判处有期徒刑十一年,并处罚金人民币八十万元;林某洲犯非法吸收公众存款罪,判处有期徒刑五年,并处罚金人民币十万元。此外,追缴刘某东、陈某凡、林某洲的违法所得,按本案各集资参与人未收回金额发还。追缴不足以清偿未收回金额46039003元的部分,责令刘某东、陈某凡、林某洲向各集资参与人退赔。 此案的受害者向表示,刘某东等人不服一审判决,已提起上诉。 另有其他项目被指涉嫌诈骗 张女士向表示,根据受害者一方掌握的情况,除了上述白云区同和“雄洲IFS国际生鲜超级市场”项目,刘某东及其亲属等人还涉嫌通过位于越秀区北京路、增城区新塘的多个项目进行诈骗,套路高度相似,均通过其控制的公司先承租商铺,再经包装后进行宣传,将商铺分割为格子铺以售后包租、高额分红等方式转租给其他租户,由于项目闲置荒废,不少租户“血本无归”。 据多位租户反映,2019年6月,京和(广州)商业咨询有限公司(以下简称“京和公司”)将广州越秀区北京路名盛广场(天河城百货)负一层等划分成若干个格子铺,项目取名“星光美食汇”,通过中介机构对外招商。三百多名租户听信宣传,与京和公司订立了《物业收益权转让合同》,约定商铺由广州盛传鑫物业发展有限公司代经营。后来,租户们发现商铺一直未装修好,处于闲置。 因认为被骗,租户多次投诉并报案。2022年8月,广州市公安局越秀区分局对京和公司等涉嫌非法吸收公众款一案立案侦查。据租户透露,2023年8月,办案民警表示,目前此案还在侦查中。 工商登记资料显示,京和公司成立于2019年,注册资本1028万元,是一家从事资本市场服务为主的企业,其中刘某东是该公司的监事。 租户们还表示,刘某东的父亲刘某水也参与运作了此类项目。对此,根据租户们提供的联系方式,联系刘某水,得知记者来意后,其挂断电话,之后也未回复记者的求证短信。


