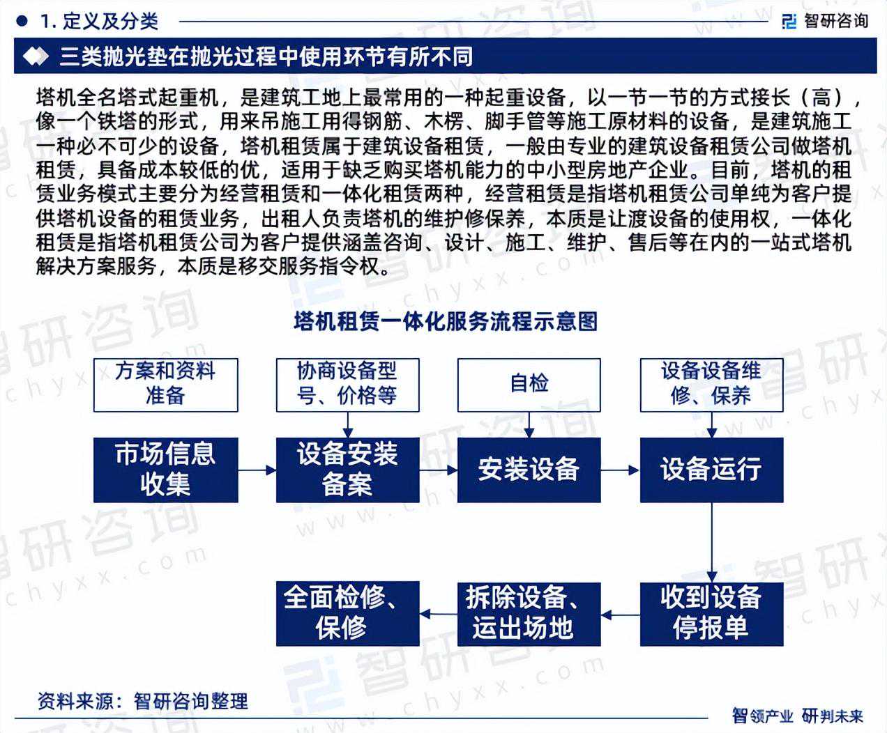
由智研咨询专家团队精心编制的《2023-2029年中国塔机租赁行业市场专项调查及投资前景分析报告》(以下简称《报告》)重磅发布,《报告》旨在从国家经济及产业发展的战略入手,分析塔机租赁行业未来的市场走向,挖掘塔机租赁行业的发展潜力,预测塔机租赁行业的发展前景,助力塔机租赁业的高质量发展。 本《报告》从2022年全国塔机租赁行业发展环境、全球发展态势、行业规模、竞争格局、重点企业等角度进行入手,系统、客观的对我国塔机租赁行业发展运行进行了深度剖析,展望2023年中国塔机租赁行业发展趋势。《报告》是系统分析2022年度中国塔机租赁行业发展状况的著作,对于全面了解中国塔机租赁行业的发展状况、开展与塔机租赁行业发展相关的学术研究和实践,具有重要的借鉴价值,可供从事塔机租赁行业相关的政府部门、科研机构、产业企业等相关人员阅读参考。 塔机全名塔式起重机,是建筑工地上最常用的一种起重设备,以一节一节的方式接长(高),像一个铁塔的形式,用来吊施工用得钢筋、木楞、脚手管等施工原材料的设备,是建筑施工一种必不可少的设备,塔机租赁属于建筑设备租赁,一般由专业的建筑设备租赁公司做塔机租赁,具备成本较低的优,适用于缺乏购买塔机能力的中小型房地产企业。目前,塔机的租赁业务模式主要分为经营租赁和一体化租赁两种,经营租赁是指塔机租赁公司单纯为客户提供塔机设备的租赁业务,出租人负责塔机的维护修保养,本质是让渡设备的使用权,一体化租赁是指塔机租赁公司为客户提供涵盖咨询、设计、施工、维护、售后等在内的一站式塔机解决方案服务,本质是移交服务指令权。 房地产行业高景气度带来建筑设备领域的大量资本涌入,塔机制造产能急速扩张,而塔机制造商竞争加剧,“零首付和延期付款”等非理性促销出现,大量个人大幅举债采购塔机进入租赁行业,我国塔机销量快速增长,叠加房地产持续扩张,供需两旺背景下,我国塔机租赁行业飞速增长,数据显示,我国塔机租赁市场规模在2021年及以前快速增长,随着国内持续出台融资相关监管政策,叠加下游房地产终端需求波动,塔机租赁市场规模有所下降,2022年我国塔机租赁市场规模约1073.4亿元,较2021年下降2.6%左右。 庞源租赁是世界500强企业陕西煤业化工集团有限公司旗下上市公司-陕西建设机械股份有限公司最大的全资核心骨干子企业,庞源租赁对外租赁的起重机械主要包括塔式起重机、施工升降机、履带式起重机、架桥机等,是国内规模最大、设备种类最为齐备的建筑起重机械经营租赁企业之一,可以满足不同工程的施工要求,与同行业竞争对手相比具有明显的规模优势。就其经营现状而言,2021年及以前随着国内房地产需求和企业经营策略推动,庞源租赁整体租赁营收持续增长,随着国内房地产需求不振,2022年整体建筑施工产品租赁营收为35.3亿元,较2021年下降18%左右,毛利率水平也达近年来最低值24.24%。 塔机租赁市场具有较高的服务性特点,与一般的租赁不同的是,塔机的租赁企业往往要根据客户的实际需求,推荐不同的型号,同时还对塔机安全运转、维护、安装运输等承担一定职责,租赁合同定价具有较为明显的差异性。随着市场需求的增长,塔机自身的技术进步加速了产品的更新换代,同时总体成本呈现出较为明显的增长态势,预计需求向大中型塔机转变,塔机的租金也保持较为稳定的增长。 虽然国内塔机租赁市场格局仍分散,以庞源租赁为代表的头部租赁商凭借优秀的经营能力和风险控制能力,市场竞争力不断增强,市场份额持续提高。同时倒塔事故频发使得行业监管法规越来越严,建筑商越来越倾向于选择资质齐全、经验丰富、体系健全、能力较强的头部塔机租赁商。叠加下游装配式建筑等发展塔机需求逐步大型化,资金和技术壁垒持续加厚,未来塔机租赁行业竞争格局将更加集中。 《2023-2029年中国塔机租赁行业市场专项调查及投资前景分析报告》是智研咨询重要成果,是智研咨询引领行业变革、寄情行业、践行使命的有力体现,更是塔机租赁领域从业者把脉行业不可或缺的重要工具。智研咨询已经形成一套完整、立体的智库体系,多年来服务政府、企业、金融机构等,提供科技、咨询、教育、生态、资本等服务。 数据说明: 1、本报告核心数据更新至2022年12月,以中国大陆地区数据为主,少量涉及全球及相关地区数据;预测区间涵盖2023-2029年,数据内容涉及塔机租赁行业销量、市场规模和细分市场规模等。 3、报告核心数据基于公司严格的数据采集、筛选、加工、分析体系以及自主测算模型,确保统计数据的准确可靠。 4、本报告所采用的数据均来自合规渠道,分析逻辑基于智研团队的专业理解,清晰准确地反映了分析师的研究观点。 报告目录框架: 第一章塔机租赁行业发展综述 1.1塔机租赁行业定义及分类 1.1.1行业定义 1.1.2行业主要产品分类 1.1.3行业主要商业模式 1.2塔机租赁行业特征分析 1.2.1产业链分析 1.2.2塔机租赁行业在国民经济中的地位 1.2.3塔机租赁行业生命周期分析 (1)行业生命周期理论基础 (2)塔机租赁行业生命周期 1.3最近3-5年中国塔机租赁行业经济指标分析 1.3.1赢利性 1.3.2成长速度 1.3.3附加值的提升空间 1.3.4进入壁垒/退出机制 1.3.5风险性 1.3.6行业周期 1.3.7竞争激烈程度指标 1.3.8行业及其主要子行业成熟度分析 第二章塔机租赁行业运行环境分析 2.1塔机租赁行业政治法律环境分析 2.1.1行业管理体制分析 2.1.2行业主要法律法规 2.1.3行业相关发展规划 2.2塔机租赁行业经济环境分析 2.2.1国际宏观经济形势分析 2.2.2国内宏观经济形势分析 2.2.3产业宏观经济环境分析 2.3塔机租赁行业社会环境分析 2.3.1塔机租赁产业社会环境 2.3.2社会环境对行业的影响 2.3.3塔机租赁产业发展对社会发展的影响 2.4塔机租赁行业技术环境分析 2.4.1塔机租赁技术分析 2.4.2塔机租赁技术发展水平 2.4.3行业主要技术发展趋势 第三章我国塔机租赁行业运行分析 3.1我国塔机租赁行业发展状况分析 3.1.1我国塔机租赁行业发展阶段 3.1.2我国塔机租赁行业发展总体概况 3.1.3我国塔机租赁行业发展特点分析 3.22018-2022年塔机租赁行业发展现状 3.2.12018-2022年我国塔机租赁行业市场规模 3.2.22018-2022年我国塔机租赁行业发展分析 3.2.32018-2022年中国塔机租赁企业发展分析 3.3区域市场分析 3.3.1区域市场分布总体情况 3.3.22018-2022年重点省市市场分析 3.4塔机租赁细分产品/服务市场分析 3.4.1细分产品/服务特色 3.4.22018-2022年细分产品/服务市场规模及增速 3.4.3重点细分产品/服务市场前景预测 3.5塔机租赁产品/服务价格分析 3.5.12018-2022年塔机租赁价格走势 3.5.2影响塔机租赁价格的关键因素分析 (1)成本 (2)供需情况 (3)关联产品 (4)其他 3.5.32023-2029年塔机租赁产品/服务价格变化趋势 3.5.4主要塔机租赁企业价位及价格策略 第四章我国塔机租赁所属行业整体运行指标分析 4.12018-2022年中国塔机租赁所属行业总体规模分析 4.1.1企业数量结构分析 4.1.2人员规模状况分析 4.1.3行业资产规模分析 4.1.4行业市场规模分析 4.22018-2022年中国塔机租赁所属行业产销情况分析 4.2.1我国塔机租赁所属行业工业总产值 4.2.2我国塔机租赁所属行业工业销售产值 4.2.3我国塔机租赁所属行业产销率 4.32018-2022年中国塔机租赁所属行业财务指标总体分析 4.3.1行业盈利能力分析 4.3.2行业偿债能力分析 4.3.3行业营运能力分析 4.3.4行业发展能力分析 第五章我国塔机租赁行业供需形势分析 5.12018-2022年塔机租赁行业供给分析 5.2塔机租赁行业区域供给分析 5.32018-2022年我国塔机租赁行业需求情况 5.4塔机租赁行业下游客户分布格局 5.5各区域市场需求情况分布 第六章塔机租赁行业产业结构分析 6.1塔机租赁产业结构分析 6.1.1市场细分充分程度分析 6.1.2各细分市场领先企业排名 6.1.3各细分市场占总市场的结构比例 6.1.4领先企业的结构分析(所有制结构) 6.2产业价值链条的结构分析及产业链条的整体竞争优势分析 6.2.1产业价值链条的构成 6.2.2产业链条的竞争优势与劣势分析 6.3产业结构发展预测 6.3.1产业结构调整指导政策分析 6.3.2产业结构调整中消费者需求的引导因素 6.3.3中国塔机租赁行业参与国际竞争的战略市场定位 6.3.4产业结构调整方向分析 第七章我国塔机租赁行业产业链分析 7.1塔机租赁行业产业链分析 7.1.1产业链结构分析 7.1.2主要环节的增值空间 7.1.3与上下游行业之间的关联性 7.2塔机租赁上游行业分析 7.2.1塔机租赁产品成本构成 7.2.22018-2022年上游行业发展现状 7.2.32023-2029年上游行业发展趋势 7.2.4上游供给对塔机租赁行业的影响 7.3塔机租赁下游行业分析 7.3.1塔机租赁下游行业分布 7.3.22018-2022年下游行业发展现状 7.3.32023-2029年下游行业发展趋势 7.3.4下游需求对塔机租赁行业的影响 第八章我国塔机租赁行业渠道分析及策略 8.1塔机租赁行业渠道分析 8.1.1渠道形式及对比 8.1.2各类渠道对塔机租赁行业的影响 8.1.3主要塔机租赁企业渠道策略研究 8.2塔机租赁行业用户分析 8.2.1用户认知程度分析 8.2.2用户需求特点分析 8.2.3用户购买途径分析 8.3塔机租赁行业营销策略分析 第九章我国塔机租赁行业竞争形势及策略 9.1行业总体市场竞争状况分析 9.1.1塔机租赁行业竞争结构分析 (1)现有企业间竞争 (2)潜在进入者分析 (3)替代品威胁分析 (4)供应商议价能力 (5)客户议价能力 (6)竞争结构特点总结 9.1.2塔机租赁行业企业间竞争格局分析 9.1.3塔机租赁行业集中度分析 9.1.4塔机租赁行业SWOT分析 9.2中国塔机租赁行业竞争格局综述 9.2.1塔机租赁行业竞争概况 (1)中国塔机租赁行业竞争格局 (2)塔机租赁行业未来竞争格局和特点 (3)塔机租赁市场进入及竞争对手分析 9.2.2中国塔机租赁行业竞争力分析 (1)我国塔机租赁行业竞争力剖析 (2)我国塔机租赁企业市场竞争的优势 (3)国内塔机租赁企业竞争能力提升途径 9.2.3塔机租赁市场竞争策略分析 第十章塔机租赁行业领先企业经营形势分析 10.1上海庞源租赁 10.1.1企业概况 10.1.2企业优势分析 10.1.3产品/服务特色 10.1.4公司经营状况 10.1.5公司发展规划 10.2达丰设备 10.2.1企业概况 10.2.2企业优势分析 10.2.3产品/服务特色 10.2.4公司经营状况 10.2.5公司发展规划 10.3Maxim起重机工厂 10.3.1企业概况 10.3.2企业优势分析 10.3.3产品/服务特色 10.3.4公司经营状况 10.3.5公司发展规划 10.4NFT 10.4.1企业概况 10.4.2企业优势分析 10.4.3产品/服务特色 10.4.4公司经营状况 10.4.5公司发展规划 10.5Uperio 10.5.1企业概况 10.5.2企业优势分析 10.5.3产品/服务特色 10.5.4公司经营状况 10.5.5公司发展规划 10.6Liebherr塔机事业部 10.6.1企业概况 10.6.2企业优势分析 10.6.3产品/服务特色 10.6.4公司经营状况 10.6.5公司发展规划 第十一章2023-2029年塔机租赁行业投资前景 11.12023-2029年塔机租赁市场发展前景 11.1.12023-2029年塔机租赁市场发展潜力 11.1.22023-2029年塔机租赁市场发展前景展望 11.1.32023-2029年塔机租赁细分行业发展前景分析 11.22023-2029年塔机租赁市场发展趋势预测 11.2.12023-2029年塔机租赁行业发展趋势 11.2.22023-2029年塔机租赁市场规模预测 11.2.32023-2029年塔机租赁行业应用趋势预测 11.2.42023-2029年细分市场发展趋势预测 11.32023-2029年中国塔机租赁行业供需预测 11.3.12023-2029年中国塔机租赁行业供给预测 11.3.22023-2029年中国塔机租赁行业需求预测 11.3.32023-2029年中国塔机租赁供需平衡预测 11.4影响企业生产与经营的关键趋势 11.4.1市场整合成长趋势 11.4.2需求变化趋势及新的商业机遇预测 11.4.3企业区域市场拓展的趋势 11.4.4科研开发趋势及替代技术进展 11.4.5影响企业销售与服务方式的关键趋势 第十二章2023-2029年塔机租赁行业投资机会与风险 12.1塔机租赁行业投融资情况 12.1.1行业资金渠道分析 12.1.2固定资产投资分析 12.1.3兼并重组情况分析 12.22023-2029年塔机租赁行业投资机会 12.2.1产业链投资机会 12.2.2细分市场投资机会 12.2.3重点区域投资机会 12.32023-2029年塔机租赁行业投资风险及防范 12.3.1政策风险及防范 12.3.2技术风险及防范 12.3.3供求风险及防范 12.3.4宏观经济波动风险及防范 12.3.5关联产业风险及防范 12.3.6产品结构风险及防范 12.3.7其他风险及防范 第十三章塔机租赁行业投资战略研究 13.1塔机租赁行业发展战略研究 13.2对我国塔机租赁品牌的战略思考 13.3塔机租赁经营策略分析 13.4塔机租赁行业投资战略研究 第十四章研究结论及投资建议 14.1塔机租赁行业研究结论 14.2塔机租赁行业投资价值评估 14.3塔机租赁行业投资建议 14.3.1行业发展策略建议 14.3.2行业投资方向建议 14.3.3行业投资方式建议 图表目录:部分 图表:塔机租赁行业特点 图表:塔机租赁行业生命周期 图表:塔机租赁行业产业链分析 图表:2018-2022年塔机租赁行业市场规模分析 图表:2023-2029年塔机租赁行业市场规模预测 图表:中国塔机租赁所属行业盈利能力分析 图表:中国塔机租赁所属行业运营能力分析 图表:中国塔机租赁所属行业偿债能力分析 图表:中国塔机租赁行业发展能力分析 图表:中国塔机租赁行业经营效益分析 图表:2018-2022年塔机租赁重要数据指标比较 更多图表见正文…… 智研咨询作为中国产业咨询领域领导品牌,以“用信息驱动产业发展,为企业投资决策赋能”为品牌理念。公司融合定量分析与定性分析方法,用自主研发算法,结合行业交叉大数据,通过多元化分析,挖掘定量数据背后根因,剖析定性内容背后逻辑,客观真实地阐述行业现状,审慎地预测行业未来发展趋势,为客户提供专业的行业分析、市场研究、数据洞察、战略咨询及相关解决方案,助力客户提升认知水平、盈利能力和综合竞争力。主要服务包含精品行研报告、专项定制、月度专题、可研报告、商业计划书、产业规划等。提供周报/月报/季报/年报等定期报告和定制数据,内容涵盖政策监测、企业动态、行业数据、产品价格变化、投融资概览、市场机遇及风险分析等。





