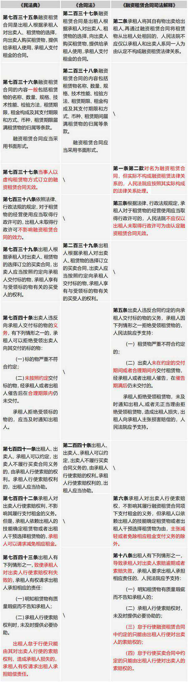
融资租赁(financiallease)是目前国际上较为普遍的非银行金融形式,融资租赁最常见的形式有直接融资租赁、经营性租赁、转租赁、委托租赁、分成租赁和售后回租,售后回租是融资租赁的常见模式之一。本文将从融资租赁、售后回租的定义出发,分析常见的几种融资租赁业务模式,解读《民法典》中关于售后回租的规定及对售后回租业务的影响,并结合《民法典》发布前后的司法审判案例和笔者实践工作经验,抛砖引玉给出些许建议。 一、概述 (一)融资租赁及售后回租的定义 融资租赁(FinancialLeasing)又称设备租赁(EquipmentLeasing)或现代租赁(ModernLeasing),是指出租人根据承租人对租赁物件的特定要求和对供货人的选择,出资向供货人购买租赁物件,并租给承租人使用,承租人则分期向出租人支付租金,在租赁期内租赁物件的所有权属于出租人所有,承租人拥有租赁物件的使用权。租期届满,租金支付完毕并且承租人根据融资租赁合同的规定履行完全部义务后,租赁物件所有权即转归承租人所有。[1]全国人民代表大会于1999年3月15日发布,并于1999年10月1日生效的《中华人民共和国合同法》(以下简称《合同法》)第二百三十七条规定,融资租赁合同是出租人根据承租人对出卖人、租赁物的选择,向出卖人购买租赁物,提供给承租人使用,承租人支付租金的合同。《民法典》第七百三十五条与《合同法》第二百三十七条的规定保持一致。 售后回租(sale-leaseback)是融资租赁的主要业务模式之一,是指承租人以融资为目的,将自有资产出售给从事融资租赁业务的公司后,再与该公司签订融资租赁合同,将已出售的资产从出租人处租回的业务活动。原中国银行业监督管理委员会(现已撤销)于2014年3月13日发布并生效的《金融租赁公司管理办法(2014)》第五条也规定了何为售后回租,本办法所称售后回租业务,是指承租人将自有物件出卖给出租人,同时与出租人签订融资租赁合同,再将该物件从出租人处租回的融资租赁形式。售后回租业务是承租人和供货人为同一人的融资租赁方式。最高人民法院于2020年7月出版的《中华人民共和国民法典合同编理解与适用》,第二编第十五章"融资租赁合同"中提到,售后回租是指承租人为了实现融资的目的,将其自有物的所有权转让给出租人,再从出租人处租回该物使用,并按期向出租人支付租金的交易方式。 (二)中外融资租赁业务的发展 融资租赁是从二战后发达市场经济国家逐渐发展起来的间接融资方式,从20世纪中叶肇始于二战后高速发展的美国,随后便在发达资本至市场国家广泛传播,并在20世纪80年代以后逐步传播至第三世界资本主义国家。[2]从全球范围看,1978年至2007年的30年间,融资租赁交易额持续增长,但因受2007年全球金融危机的影响,欧美国家的融资租赁市场的业务量开始下降,2010年开始,随时世界经济的复苏,融资租赁市场科逐渐活跃起来。 我国融资租赁行业是改革开放的产物,20世纪80年代,中国东方租赁公司、中国租赁有限公司的成立,标志着我国融资租赁业诞生。我国融资租赁业的发展主要可分为四个阶段,起步调整期(1981-2000)、蓄势待发期(2001-2010)、快速增长期(2011-2016)、增长放缓期(2017年至今)。 (三)融资租赁的主要业务模式 在新的经济形势和市场需求下,融资租赁的模式逐渐多样化。当前世界范围内常见的融资租赁业务类型主要有:直接融资租赁、售后回租、转租赁、杠杆租赁、委托租赁等,我国融资租赁业务以直接融资租赁、售后回租、转租赁等类型为主,这其中,售后回租是最为常用和常见的融资租赁模式。 1.直接融资租赁 直接融资租赁是指租赁公司向设备制造厂商购进用户所需设备,然后再租给承租人使用的一种主要融资租赁方式。 2.售后回租 售后回租,如前文所述,是指承租人以融资为目的,将自有资产出售,然后向出租人(买方)租回使用的模式。采用这种租赁方式可使承租人迅速回收购买物品的资金,加速资金周转。 3.转租赁 转租赁,是指以同一物件为标的物的融资租赁业务,转租人以收取租金差为目的,在租赁期内将从其他出租人处租赁的资产,出租给第三方的行为。 二、《民法典》对融资租赁合同的相关规定及对售后回租业务的影响 (一)《民法典》对融资租赁合同的相关规定 《民法典》合同编第十五章共二十六条专章规定了"融资租赁合同",在《合同法》第十四章及最高人民法院于2014年2月24日发布并于2014年3月1日生效的《最高人民法院关于审理融资租赁合同纠纷案件适用法律问题的解释》(法释〔2014〕3号,以下简称《融资租赁合同司法解释》)等规定的基础上,对已有规定作出了部分修改,并新增了个别条款。其中,第七百三十五条延续了《合同法》第二百三十七条对"融资租赁合同"的界定,删除了《民法典(草案)》中第七百三十五条第二款关于售后回租的规定,即"承租人将其自有物出卖给出租人,再通过融资租赁合同将租赁物从出租人处租回的,承租人和出卖人系同一人不影响融资租赁合同的成立。"因此也在一定程度上引发了关于售后回租业务模式合法性等方面的争议。《民法典》与《合同法》《融资租赁合同司法解释》的条款对比具体如下: (二)《民法典》规定对售后回租业务的影响 1.不影响售后回租模式的合法性 《融资租赁合同司法解释》第二条规定,承租人将其自有物出卖给出租人,再通过融资租赁合同将租赁物从出租人处租回的,人民法院不应仅以承租人和出卖人系同一人为由认定不构成融资租赁法律关系。该条肯定了售后回租的交易模式,认为售后回租实质构成融资租赁法律关系。此外,《中华人民共和国民法典合同编理解与适用》,第二编第十五章"融资租赁合同"及中国银行保险监督管理委员会于2020年5月26日发布并生效的《融资租赁公司监督管理暂行办法》(银保监发〔2020〕22号)对售后回租的界定及售后回租业务开展的相关内容作出了规定。虽然《民法典》没有单独的条文论述售后回租模式的融资租赁交易,但结合相关规定、过往的司法实践、监管部门的监管态度及融资租赁市场的运行情况,《民法典》的颁布对售后回租业务没有实质性的消极影响,在不违反法律、公序良俗等情况下,并不会因为《民法典》没有明确规定,而否定售后回租作为一种融资租赁交易模式的事实。售后回租交易在符合《民法典》第七百三十五条规定的情形下,认定为构成融资租赁法律关系。 2.以虚构租赁物方式订立的融资租赁合同无效 《民法典》第七百三十七条规定,当事人以虚构租赁物方式订立的融资租赁合同无效。《融资租赁合同司法解释》第一条规定,人民法院应当根据合同法第二百三十七条的规定,结合标的物的性质、价值、租金的构成以及当事人的合同权利和义务,对是否构成融资租赁法律关系作出认定。对名为融资租赁合同,但实际不构成融资租赁法律关系的,人民法院应按照其实际构成的法律关系处理。《民法典》第七百三十七条是新增条款,部分改变了《融资租赁合同司法解释》所规定的"按照其实际构成的法律关系处理"的规则,明确了融资租赁合同有效的条件之一是租赁物必须真实。但《民法典》也留下了需要进一步确认和解决的问题,如"虚构租赁物"的认定,实践中名为"售后回租"的交易过程中,可能不存在实际的租赁物,或者存在实际的租赁物,但交易双方并未转移租赁物的所有权等情况,但目前并无统一适用的认定标准。 3.租赁物的所有权未经登记,不得对抗善意第三人 《民法典》第七百四十五条规定,出租人对租赁物享有的所有权,未经登记,不得对抗善意第三人。这一条确立了融资租赁登记规则。融资租赁交易一经登记后,便取得了对抗善意第三人的法律效力。但在融资租赁登记制度建立之后,融资租赁公司还应正确识别和分析融资租赁登记制度存在的局限性,采取必要措施保障自身对租赁物所享有的所有权不受侵害。例如:未来动产统一登记制度,可能还是主要以登记的主体而非登记的财产作为依据。这意味着如果租赁物一旦出现被承租人转让、出租给第三人等情形,该第三人在处置租赁物时,原出租人在对抗该第三人的相对人时存在"失灵"风险的可能,需要融资租赁公司采取必要措施予以应对。 4.出租人对租赁物的担保权或将适用"混合担保"的规则 按照《民法典》第三百九十二条关于"混合担保"的规定,被担保的债权既有物的担保又有人的担保的,债务人不履行到期债务或者发生当事人约定的实现担保物权的情形,债权人应当按照约定实现债权;没有约定或者约定不明确,债务人自己提供物的担保的,债权人应当先就该物的担保实现债权;第三人提供物的担保的,债权人可以就物的担保实现债权,也可以请求保证人承担保证责任。提供担保的第三人承担担保责任后,有权向债务人追偿。按照这一规则及担保制度的体系解释,融资租赁中,约定的清偿顺序优先于法定的清偿顺序,若当事人没有明确约定,出租人同时拥有其他主体保证担保或抵、质押担保的情形下,承租人违约时,出租人需按法律规定先行处置承租人提供的担保物之后,方可对其他担保主体实现担保权益。 5.融资性租赁被抑制的趋势 《中华人民共和国民法典合同编理解与适用》中还提到,司法实践中,因售后回租交易的出卖人与承租人归于一体,与传统融资租赁交易的三方当事人存在一定区别,而体现出与抵押借款相类似的特征。有观点认为,售后回租的本质是以融资租赁合同为表现形式的抵押借款,不具备融资租赁的融物法律特征。也有观点认为,融资租赁业务分为融资性租赁(出租人的初始投资回报=本金+利息)和经营性租赁(出租人的初始投资=部分本金+利息+资产余值或其他收益)两种。目前市场上的融资租赁约20%的经营性租赁,80%的融资性租赁。需要抑制融资性租赁,而不应排斥经营性租赁,因为经营性租赁不是抵押贷款。[3] 三、售后回租常见问题的司法实践案例 (一)名为融资租赁,实为民间借贷 1.工银金融租赁有限公司与华纳国际(铜陵)电子材料有限公司等融资租赁合同纠纷案 审理法院:最高人民法院 案号:(2018)最高法民再373号 裁判日期:2018年11月30日 最高人民法院再审认为,依据《融资租赁合同司法解释》第一条、《合同法》第二百三十七条可以看出,融资租赁合同具有融资与融物相结合的特点,包含两个交易行为,一是出卖人和出租人之间的买卖合同关系,一是承租人和出租人之间的租赁合同关系,两个合同互相结合,构成融资租赁合同关系。案涉《融资租赁合同》系售后回租融资租赁合同关系,华纳公司是出卖人和承租人,但实际上,该合同中融物的事实难以认定,当事人提供的证据不能证明买卖交易关系真实存在,亦不能证明租赁物由出租人真实拥有,更不能证明承租人实际取得租赁物的所有权。另外,《融资租赁合同》中租赁物的购买价远远高于案涉租赁物的实际价值,出租人作为专业融资租赁机构,其提供的证据不能证明其主张的设备的价值,其以高于市场价值十几倍的价格购买租赁物,显然背离买卖合同等价交换原则,其租金亦不体现租赁物的真正价值。《融资租赁合同》虽然形式上有售后回租融资租赁合同相关条款的约定,但实际上并不存在融物的事实,双方实际上仅是"借钱还钱"的借贷融资关系。 2.泰富重工制造有限公司等与央融财富(北京)投资管理有限公司融资租赁合同纠纷案 审理法院:北京市高级人民法院 案号:(2019)京民终1645号 裁判日期:2020年6月30日 北京市第二中级人民法院一审查明案涉合同约定承租人以筹措资金、回租使用为目的,以售后回租方式向出租人出售租赁物即机械设备等案件事实,认为双方签订的《融资租赁合同》等均系各合同的双方当事人的真实意思表示,内容不违反法律、行政法规的效力性强制性规定,合法有效。承租人将其自有物出卖给出租人,再通过融资租赁合同将租赁物从出租人处租回的,法院不应仅以承租人和出卖人系同一人为由认定不构成融资租赁法律关系。承租人上诉提出,约定的租赁物即买卖标的无法按照合同约定进行交易,实现所有权的转移,《融资租赁合同》实质上缺乏融物属性,仅存在资金空转,系以融资租赁之名行借贷之实,应属借款合同。北京市高级人民法院二审认为案涉《融资租赁合同》的约定符合售后回租交易特征,且存在真实、明确的租赁物并完成租赁物所有权转移,根据《融资租赁合同司法解释》第二条的规定,涉案售后回租交易构成融资租赁法律关系,一审判决关于涉案《融资租赁合同》等合同的效力认定正确,涉案各方当事人均应依约履行各自义务。 (二)对抗善意第三人 1.惠州市帝景房地产开发有限公司、惠州市帝景集团有限公司融资租赁合同纠纷 审理法院:最高人民法院 案号:(2018)最高法民终465号 裁判日期:2018年12月28日 最高人民法院二审裁定认为,《融资租赁合同司法解释》第九条规定:"承租人或者租赁物的实际使用人,未经出租人同意转让租赁物或者在租赁物上设立其他物权,第三人依据物权法第一百零六条的规定取得租赁物的所有权或者其他物权,出租人主张第三人物权权利不成立的,人民法院不予支持,但有下列情形之一的除外:(二)出租人授权承租人将租赁物抵押给出租人并在登记机关依法办理抵押权登记的。"依据该规定,基于普通动产作为融资租赁物没有登记公示制度的缺失,出租人在其对租赁物的所有权无法定登记机关的情形下,可以通过委托承租人将租赁物抵押给自己的方式,将其所有权降低为抵押权,并在抵押登记机关办理抵押登记,由此产生登记的物权效力以对抗第三人。本案中,长城国兴公司与帝景房地产公司虽就案涉租赁物又签订了《抵押担保合同》,约定抵押人系帝景房地产公司,抵押权人系长城国兴公司,即帝景房地产公司以租赁标的物为其在《回租租赁合同》项下的债务向长城国兴公司提供抵押担保,但长城国兴公司实际是通过签订《抵押担保合同》的形式授权帝景房地产公司将案涉租赁物抵押给自己,并办理抵押登记,从而保障其对租赁物的所有权,防范商业风险,以对抗第三人。 2.交通银行股份有限公司北京经济技术开发区支行、北泰汽车工业有限公司破产管理人别除权纠纷 审理法院:安徽省高级人民法院 案号:(2019)皖民终1127号 裁判日期:2020年9月14日 安徽省高级人民法院认为,本案中涉案机器设备在抵押给交行北京经开区支行时,其显著位置并无任何权属或融资租赁物的标识,也未进行权属或融资租赁关系的登记。交行北京经开区支行在办理抵押时,尽到了审慎审查义务,主观上为善意,客观上支付了对价即出借了款项,故即使北泰公司对涉案机器设备没有所有权系无权处分,交行北京经开区支行也已构成对涉案机器设备抵押权的善意取得,可以以抵押权限制对抗永亨公司的所有权。另北泰公司未在抵押物显著位置作出标识,当时中国人民银行征信中心融资租赁物登记系统尚未设立,交行北京经开区支行在与北泰公司交易时不知道亦不应当知道该物为租赁物,交行北京经开区支行善意取得抵押权亦不存在《融资租赁合同司法解释》第九条规定的除外情形,人民法院应当依法支持交行北京经开区支行对涉案设备拍卖款享有相对于原权利人永亨公司更优先的受偿权。 根据前文列举的《民法典》颁布前后的司法裁判案例,《民法典》虽尚未正式生效,但其颁布后的司法实践中,对售后回租业务模式的合法性的认定并未产生实质影响,对于"名为融资租赁,实为民间借贷"、"对抗善意第三人"等案件主要是依据现行有效的《合同法》《融资租赁合同司法解释》等规定,当前的裁判思路及判决的法律依据基本保持一致,但《民法典》正式实施后,司法实践是否有新的变化,有待进一步探讨。 四、思考与建议 (一)关于融资租赁合同的签署方 (1)《民法典》进一步强调了融资租赁业务的"融物"性质,建议融资租赁公司在业务实践中,加强或完善对租赁物的尽职调查要求和流程,围绕"融物"功能选择固定资产类的租赁物开展业务。在签订《融资租赁合同》时,明确租赁物的信息,如品牌、名称、型号、生产厂家等内容,避免出现因租赁物虚构的情形产生纠纷,出现融资租赁合同被判定为无效合同的风险;(2)在售后回租业务开展过程中,可参考《融资租赁合同司法解释》第九条规定的方式明确交易的租赁物,如在租赁物的显著位置作出标识、出租人授权承租人将租赁物抵押给出租人并在登记机关依法办理抵押权登记、保存第三人知道或者应当知道交易标的物为租赁物等;(3)在《民法典》的担保规则下,售后回租业务中,在既有承租人提供的物保,又有第三人提供的人保或物保的情形下,建议融资租赁公司与各方明确约定,要求保证人优先或者与承租人同时清偿债务,日后如产生纠纷,融资租赁公司则能较大程度挽回其损失;(4)另外,鉴于融资性租赁被抑制的趋势,建议融资性租赁公司适当调整产品的运营模式,以符合最新的监管趋势。 (二)关于《民法典》的适用及配套实施规则 《民法典》将于2021年1月1日正式生效,当前售后回租业务适用的主要法律法规依据为《合同法》《融资租赁合同司法解释》等,《合同法》将于《民法典》生效时同步失效。《融资租赁合同司法解释》中部分内容,引用了《合同法》的规定,一定程度上引发了《融资租赁合同司法解释》的适用困境。最高人民法院于2020年3月19日印发的《最高人民法院2020年度司法解释立项计划》中列明,2020年底前完成的立项计划包括《关于适用中华人民共和国民法典若干问题的解释(一)》,我们也期待《民法典》适用司法解释的等配套规则尽早出台。 (三)关于售后回租业务的监管 售后回租模式下,租赁物的所有者与使用者相分离,客观上存在承租人损害出租人权益的可能。目前中国人民银行征信中心建立了融资租赁登记公示系统,通过互联网为全国范围内的机构提供租赁物权利登记公示与查询服务。融资租赁公司等租赁物权利人开展融资租赁业务时,可以在融资租赁登记公示系统办理融资租赁登记,公示融资租赁物权利状况,避免因融资租赁物占有与所有分离导致的租赁物权属冲突。但《民法典》的发布,对售后回租业务提出了新的,甚至更严格的要求,因此建议监管部门加快完善融资租赁业务的监管制度,以便推动融资租赁公司更加合规地、稳健地开展业务。 (公示系统网址:http://) 文中备注: [1]融资租赁行业发展共同体,《融资租赁基础知识整理——融资租赁定义》,载,最后访问时间:2020年10月5日。 [2]《2019年国际融资租赁业发展现状分析报告》,载,最后访问时间:2020年10月5日。 [3]最高人民法院,《中华人民共和国民法典合同编理解与适用》,2020年7月出版。 李华,德恒北京办公室合伙人、律师;主要执业领域为公司混改、上市、并购、发债、基金等。 许科阳,德恒北京办公室实习律师;主要执业领域为公司改制、上市、并购重组等。 声明: 本文由德恒律师事务所律师原创,仅代表作者本人观点,不得视为德恒律师事务所或其律师出具的正式法律意见或建议。如需转载或引用本文的任何内容,请注明出处。








上一篇
下一篇