2025-03-01
【大河财立方消息】12月26日消息,国家金融监督管理总局吉林监管局行政处罚信息公开表显示,吉林九银金融租赁股份有限公司因以所有权存在瑕疵的财产作为租赁物、以非固定资产作为租赁物、租赁物低值高买,被罚85万元。时任吉林九银金融租赁股份有限公司总经理杨勇对上述违法违规行为负有责任,被处以警告。天眼查显示,吉林九台农村商业联合银行为吉林九银金融租赁股份有限公司第一大股东,持股60%。责编:王时丹|审核:李震|监审:万军伟
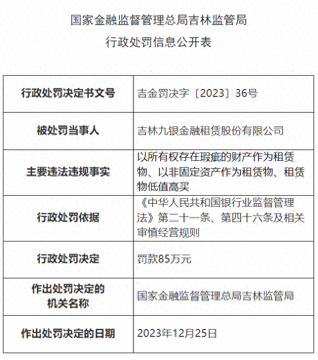
【大河财立方消息】12月26日消息,国家金融监督管理总局吉林监管局行政处罚信息公开表显示,吉林九银金融租赁股份有限公司因以所有权存在瑕疵的财产作为租赁物、以非固定资产作为租赁物、租赁物低值高买,被罚85万元。
时任吉林九银金融租赁股份有限公司总经理杨勇对上述违法违规行为负有责任,被处以警告。
天眼查显示,吉林九台农村商业联合银行为吉林九银金融租赁股份有限公司第一大股东,持股60%。
责编:王时丹|审核:李震|监审:万军伟
上一篇
戴德梁行发布《2023年二季度重庆写字楼与零售市场概况》报告市场继续回暖向好
下一篇
租车自驾踏春游 一嗨租车百款车型等你选