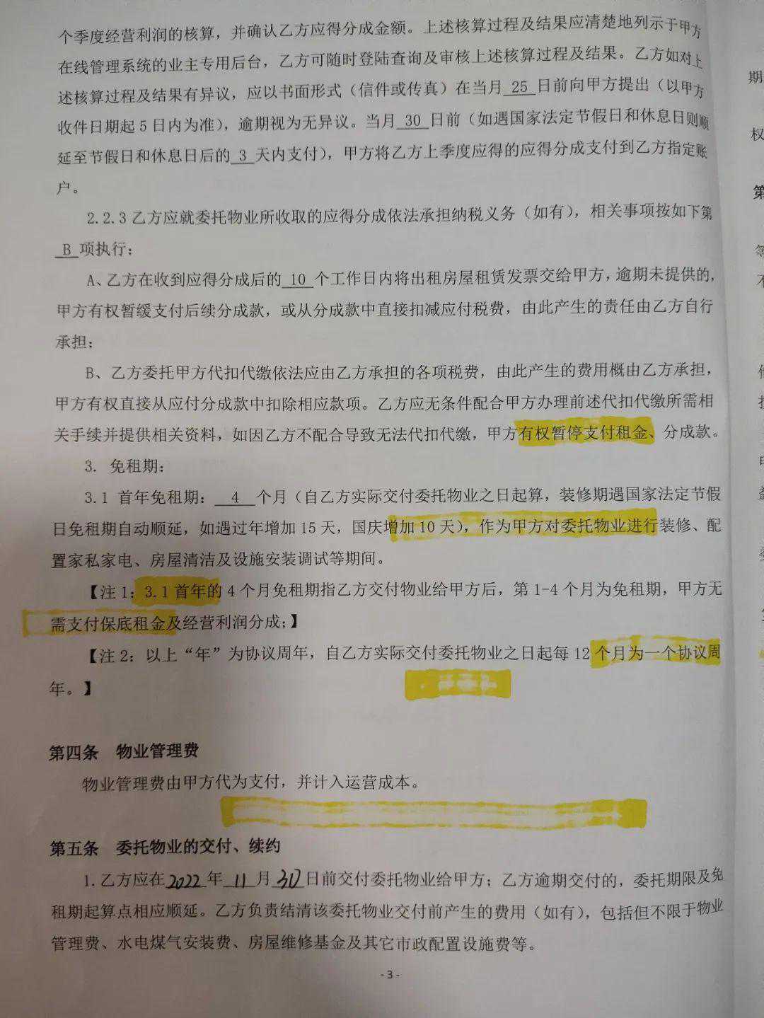
最近,有黄埔创新中心的购房者向小编反映,自己购买的公寓已收到返租,但租金却和协议上的金额完全不一样。 该购房者爆料,公寓收楼之后,购房者们和公寓的物业方——广州纳百物业管理有限公司签了一个委托租赁服务协议。根据协议,购房者可以收到一定金额的返租。 但是,5月的租金却跟委托租赁服务协议上的承诺差距甚大,这是怎么回事呢? 01. 购房者爆料: 返租金额被减半, 酒店称是经营不善? 有购房者提到,按照委托租赁服务协议,广州纳百物业管理有限公司每月应该返还业主租金共计2150元。而实际情况为,品牌合作方通过私人转账直接给购房者返租。不过,购房者提到,5月份的返租金额是完全不够的。 购房者称,因为特殊情况,4月份品牌合作方只需要支付半个月的租金,共计1075元;到了五月份,按照正常的租金收入,购房者可以收到2150元,可最后只收到了1300元的房租。 收到租金后,购房者打电话咨询,对方回复为:因公寓周边交通配套、生活设施未完善,公寓经营不理想。因此,无法做到将每个月保底的2150元月租金交给购房者。另外,因为房子质量不行,合作品牌方后续可能还会跟创新中心谈减少物业费的事情。 该购房者觉得,“如果是强行减少租金的话,等于是将经营风险从品牌合作方转移到业主方。并且,品牌合作方那边也没有说少付的这部分租金后续会不会补上,所以对这件事还是比较反感。” 随后,购房者发来了当时的委托租赁服务协议。 从委托租赁服务协议来看,广州纳百物业管理有限公司和购房者共签订了8年的委托期限,如果双方均未提出终止协议的话,则继续顺延。 图源/业主爆料 租金上,主要有两种返租方式。其中一种为保底租金,该方式指的是,按照不同的户型进行返租,如果是上下两层的双钥匙套间,首年的租金为4300元/月/套;如果只拥有双钥匙的单独一层,则首年的租金为2150元/月/间,无论哪种户型,均按照每两年5%递增。同时,委托租赁服务协议提到,保底租金须在每月15日之前,将租金支付给购房者。 另一种方式为经营利润分成,该方式指的是,甲方运营期间产生的经营利润,需要按50%的比例交给购房者,该分成按季度计算。 委托租赁服务协议还提到了相关违约责任:在无特殊原因且未经购房者同意,甲方如果拖欠购房者租金超过15天,除了按协议支付对应租金外,还需支付一定的违约金;如果超过60天,购房者有权提出解除协议,且甲方应该按购房者前6个月所收到的月均收益(含保底租金和利润分成)标准的2倍向购房者支付违约金。 图源/业主爆料 在免租期一栏,委托租赁服务协议中提到:从交付物业起的前四个月,甲方无需支付租金或利润分成。 图源/业主爆料 购房者提到,装修期间,家私家电的购置费用全由购房者承担,共计35000元。但从家私家电委托清单来看,广州纳百物业管理有限公司并未公示家私家电的具体成本及品牌。 图源/业主爆料 另外,购房者提到,自己并不清楚广州纳百物业管理有限公司究竟是和哪家公司签订的合作协议。只是签合同的时候,广州纳百物业管理有限公司称,后续可以直接跟租赁服务协议名片上的人沟通。 图源/业主爆料 结合名片和租赁服务协议中提到的品牌方,购房者推测,广州纳百物业管理有限公司应该是和锦江酒店(中国区)签的合作协议,引入的品牌为锦江酒店(中国区)旗下的非繁城品。 图源/业主爆料 从公开资料来看,非繁城品是锦江酒店(中国区)下的中端品牌。该品牌成立于2018年,旗下产品主要有高端酒店非繁璟阁、中端酒店非繁城品、度假酒店非繁云居。 小编从非繁城品的官方小程序查询后发现,广州地区仅有两家分店,分别位于花都区、海珠区,黄埔创新中心店并未出现在可预订表格内。所以,该公寓是否跟非繁城品签约也尚未明确。 图源/非繁城品小程序 值得一提的是,截止发稿前,黄埔创新中心另一栋公寓——窝趣也有购房者爆料称,自己签约的公寓同样出现了酒店擅自更改租金并强制执行的事件。从聊天记录来看,他们遭遇的情况和上文有着诸多雷同之处。具体情况小编也在跟进之中,也欢迎知情街坊爆料。 图源/业主爆料 02. 江苏南京也有类似事件, 律师怎么看? 2021年,江苏南京也报道过一起同类事件。 据南京部分地产媒体报道,2021年,南京市浦口区溢达汇创中心以“疫情冲击下的经营问题”为理由,将业主的租金每月降低了1000多元,遭到业主投诉。有业主称,当时买公寓的时候,销售称房子可以由趣加酒店管理公司承租5年。每个月租金3200多元,且租金的数额随着年份的增长有递增,并且有6个月免租期,业主需要缴纳3万元装修费。 图源/南京地产湃 但是,在2021年1月,上海趣加酒店管理有限公司却突然给业主发了一份“租金协商书”。协商书中提到,“因南京毅达汇创中心项目物业作为酒店运营装修质量差,硬件配套差,问题维修处理不了根本并维修速度慢等原因导致酒店闲置房源多、入住率和房价达不到之前市场预算”,将与业主重新协商租金方案。 也就是说,在通知书没有征得毅达汇创中心业主们的同意的前提下,趣加直接按照通知书中的方案支付了当月租金,比之前减少了1000多元,由此引发业主维权。 事情发生后,酒店方又给了两套新的方案,但并没有得到业主们的认可。业主们认为,必须补齐2月份租金并且全额支付3月份租金,才是接下来协商的基础。 图源/网络 综合来看,无论是黄埔创新中心,还是上文的毅达汇创中心,两个事件可以说是相当雷同。 对于这个问题,有律师认为,按照合同约定,托管公司不可以单方面降低租金。这种做法违反了约定,业主可以要求其承担违约责任,并按照合同约定的标准支付租金。 因此,如果酒店方未经业主同意便降低的租金,从律师的意见来看,业主是可以向对方要回的。 03. 酒店式“托管”公寓雷点多多, 买入需谨慎 酒店式“托管”公寓在楼市里一度十分流行,投资几十万买个小公寓,交给开发商引进的酒店管理公司来托管,承诺稳定的租金回报。 但从上文来看,这种无产权公寓哪怕是托管给酒店,仍存在一定风险。如果是想要或者已经买了这种公寓的街坊,在签合同的时候可一定要擦亮双眼。如果因酒店经营不善导致购房者利益受损,购房者可跟酒店协商讨论,也可通过法律途径维护自己的合法权益。后续小编也将持续追踪该事件,也欢迎购房者们后台爆料。 注:部分信息源自业主爆料,仅供讨论,以实际为准










上一篇
下一篇