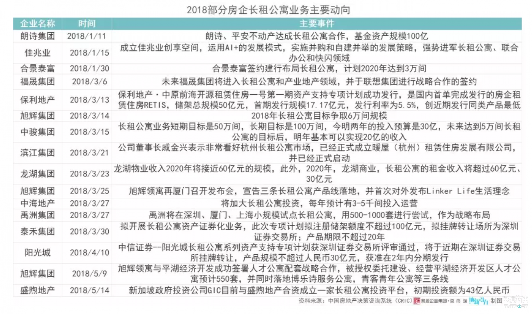
短短一年时间,随着房企的轮番入局,长租公寓市场成为新的资本赛道。 先是华润置地在六月初推出了长租公寓品牌“有巢”,预计在23座城市开设4万间长租公寓;此外包括万科、碧桂园、恒大、龙湖、旭辉、招商蛇口和中骏等手握巨资的规模房企蜂拥而至,希望早早占领头部位置。 面对房企的强势入局,玩家们都在成本与规模化扩张之间寻找最佳的平衡点。 行业期待之下,一直尝试突破自身生态边界的华住集团也在2018年开始发力。 事实上,华住在2015年就布局了长租公寓,与IDG投资成立城家公寓。 迄今为止,在市场中并不占据绝对优势的城家,已经做了这几件事: 5月,华住、城家公寓与凯德旗下的服务公寓业主及运营商雅诗阁签署三方战略合作协议,并成立合资公司,代理“馨乐庭”品牌在中国的特许加盟及委托管理业务; 6月中,城家正式成为中交地产供应链体系内长租公寓领域唯一运营方; 定位为“品牌与空间运营商”,开始对外输出自己在服务型公寓上的运维能力; “未来服务公寓会在中国大量崛起。”华住酒店集团总裁、城家董事长兼CEO金辉对钛媒体说。金辉认为,时下规模与扩张已经成为时下的主题,企业必须在产业链中准确定位自己的角色,寻找自己的价值,“真正有独特运维能力的企业反倒有机会实现小步快跑”。 在中国酒店业,华住目前是规模第三、盈利最大的公司。而未来在业态上,金辉将把城家分拆出两个不同的两翼:一个就是盟广,另一个是城家。 在创新与效率主导的当下,意欲成为“线下大王”的华住既需要巩固现有地位,还必须寻求边界的突破,而风头正盛的长租公寓市场已经成为其拓展生态的要地,城家就成为华住切入长租公寓市场的那个楔子。 华住未来的生态架构 但城家进入的长租公寓市场,成为当下最为拥挤的创业风口之一。 伴随着城市化进程的深入,国内爆发了庞大的租赁需求。根据链家研究院的数据,我国的租赁人口高达1.6亿(2015)。同时,市场中陆续出现了诸如自如、优客逸家、YOU+公寓、魔方公寓、V领地、湾流、蛋壳公寓、爱上租、友社等大批的企业。 而2017年以来,凭借房屋租赁市场在顶层设计上的政策支持,品牌公寓在2018年备受资本青睐。 2018年长租公寓行业的大额融资(截止到6月) 除了投资人与创业公司,国家队、银行、房地产巨头也嗅到了商机,向这块新兴产业进发。 以上海为例,据钛媒体了解,2017年7月至今上海共出让31幅纯住宅租赁用地,而国企则成为租赁用地开发的绝对主力。去年7月24日上海首次出让了两幅纯租赁用地。 嘉定新城发展有限公司以4.24亿元的挂牌底价,获得了前述项目,折合楼板价5950元/平方米。同一天,上海张江集团以7.24亿元的价格,拍下了浦东张江南区另一幅约6.5公顷的纯租赁用地,楼板价5569元/平方米。今年5月31日,上海再拍一块租赁用地,由上海城投6.76亿元竞得。 上海租赁用地土拍概况 与此同时,进入2018年,大批房企先后宣布了在租赁市场的宏伟计划,动辄令人咂舌的资金、资源投入也就此令整个长租公寓市场的战争升级。 谈及地产巨头与国家队的入局,金辉对钛媒体表示,“公寓行业很难像互联网行业那样出现一家独大的巨头。” 但同时他也承认,如今的长租公寓市场已经进入“规模竞争”的时代,行业的新陈代谢加速。 如此一来,在这个弱肉强食的行业很难走到最后。根据易居企业集团旗下克而瑞研究中心统计显示,自2017年以来,就至少有八家长租公寓因为资金链断裂宣布倒闭。 对此,金辉觉得虽然一场绞肉机般的烧钱大战在所难免,但与国企、房企相比略处弱势的创业公司及公寓品牌可以转换扩张的思路,实现与国企、房企的生态共融,从而在野蛮生长的公寓市场中突围。 金辉表示,尽管服务型公寓的定位相对细分,但对运营与服务的品质要求也更高,企业可以从产业链中挖掘深层价值。 “与酒店行业一样,公寓市场需要专业化、品牌化、机构化的运营。”金辉认为,服务式公寓这类有特色运营模式更有利于企业的差异化竞争,更容易通过产品与服务形成卖点。而源于华住的酒店管理基因,则成了城家能够在行业立足的根基。 “运营的人像种地的人,地产更像打猎的人,恰恰做公寓这个事情需要耐心和精细化运营”。用金辉的话,无论是开发商做公寓还是国家战略做公寓的维度,公寓的最后本质是一个运营的事情,都是由专业化、品牌化、体系化的运营商来做。 据金辉介绍,自2015年成立以来,城家并没有盲目扩张,尽管在全国一线城市布局了近100家物业,但并非都是千篇一律的公寓产品。为了提升物业空间的盈利能力,还将服务延伸到周租、月租和长租。“由于社会的发展,客户的需求是会从固定化的市场,展现出更多灵活住的需求,这是本质的原因。” 金辉强调,经过几年的积累,城家认定服务式公寓兼具酒店及普通公寓的多方面优势,客群从最初跨国高管等精英小众人群,发展扩大到大众旅游及国内企业的跨区域工作外派等多元化细分市场,而细分市场对服务式公寓的强需求已经很明显。“由于工作调整、婚姻状况调整,有大量对时长的需求,自由职业者的崛起,为什么国外复式公寓发展更快,因为国外对灵活时长崛起的选择,国外比国内发展更早。” 因此,如今的城家越来越注重对精细化运营能力的提升,针对不同消费能力与需求的用户群体已发展出公寓、民宿、酒店三大产品线。 其中,公寓产品线“城家公寓”,推出了标准版产品,重点布局一线城市地铁沿线,直打都市白领人群;而针对都市精英人群,城家又提供了拥有套房式空间的“城家高级公寓”。 今年5月与雅诗阁合作并成立合资公司,成为城家成长路上一个重要的转折点,开始尝试对外输出公寓品牌管理服务。 “华住在帮助雅高酒店集团实现中国市场本地化运营过程中积累了经验,城家也将发挥大华住亿级会员体系和本地化运营能力,实现馨乐庭品牌在中国的快速扩张。”金辉将此次合作描述为“全球广度+中国深度”的融合,而合资公司成立后,双方计划到2025年签署16,000套服务公寓。 “我们主打的是创造好的服务和品牌给住客美好的生活,城家、雅诗阁或者华住也好,都是通过自己创造好的品质,好的服务,去做一些品质化的产品。”金辉表示,城家不会进入对服务不敏感的长租公寓细分领域,城家的价值就是通过精细化运营产生品质的能力、服务的能力为客人服务。 “当然现在市场区分非常明显的,中档公寓就是六千到八千,城家输出运维的馨乐庭就八千到一万五,来满足不同客户需求,满足差异化的市场,这是我们需要做的。” 最后,金辉还透露,与雅诗阁、中交地产的合作只是开始,未来无论是租赁持有还是开发商持有,必然会向所有的公寓开发商输出,“所以我们新的一定会跟中国最大的开发商或者地产基金做相应的合作。”(本文首发钛媒体,作者/高梦阳)



