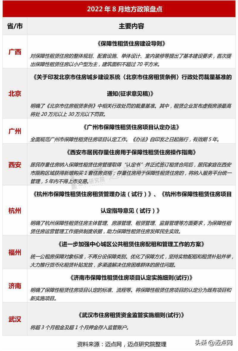
一、行业动态 1、地方政策 8月,地方政府在市场监管和市场培育方面加大政策力度。多地政府发布保租房的认定办法,包括广州、杭州、济南等。另外,西安出台新规,居民限购区内存量住房可纳入保障性租赁住房体系,由国资控股企业试点运营。签订“认定书”并签订租赁合同后,可在限购区新购1套住房。此前,成都、长沙已出台类似政策,其中,长沙5月出台政策以来,已有5000户以上家庭申请将存量房纳入保障性租赁住房。 2、资本动态 8月,住房租赁行业迎来首批3只保租房REITs的正式上市,REITs发行进入快车道。另外,青岛也迎来了首个保障性租赁住房公募REITs项目启动。自从去年6月,保障性租赁住房被纳入基础设施REITs试点项目后,相关试点工作逐步在全国展开,包括浙江、广东、山东、上海、江西、湖南等12个省份明确提出支持开展保障性租赁住房REITs试点。相信随着首批保租房公募REITs的正式发行,将吸引更多以保障性租赁住房、公租房等保障房为底层资产的公募REITs发行上市,深化保障性租赁住房市场化进程。 3、企业动态 住房租赁企业半年报发布成为本月热点。包括冠寓、泊寓、方隅公寓、青客公寓等都发布了企业中期业绩。其中,冠寓租金收入同比增长11%至11.8亿元,累计开业房间数已超11万间,已成为集团经营性收入的稳定贡献源;泊寓上半年实现营业收入14.8亿元,同比增长12.3%,共运营管理长租公寓20.99万间,累计开业16.95万间;方隅公寓管理房源超过3万间,稳定运营的一线重资产项目平均出租率超85%,同比租金涨幅超11%。开工动态方面,福州左海集团所属福州工业园区集团旗下长租公寓品牌U厝厦坊店项目正式开工,将提供333套租赁住房,是地方国企转型参与建设保租房项目的又一有益探索。 二、土地市场 1、租赁用地成交:济南8月共成交保障性租赁住房用地1宗,成交土地建设面积37444.4㎡ 2022年7月30-8月5日,济南成交1宗纯租赁用地,成交总价1.04亿元,租赁建面约3.7万方,为保障性租赁住房,由济南历丰置业有限公司竞得。 三、租赁市场 1、保障性租赁住房供应:部分省市公布计划和筹集进度 8月,浙江、河北、杭州、温州等省市继续公布保障性租赁住房的筹集进度和供应计划。浙江、温州提前完成年度供应目标。河北、杭州年度完成率分别为91%和77.1%。 8月,住房城乡建设部住房保障司副司长潘伟介绍,近两年,全国已开工建设保障性租赁住房256万套(间),能够解决700万新市民、青年人的住房困难。山东、江西发布保租房的开工进度盘点,开工率分别达到56.4%和91%。 2、全国20城住房租赁市场表现:继续回暖,租金水平或将趋于平稳 8月,全国重点20城住房租赁市场继续回温,由于就业旺季的催动,租赁市场回归传统周期,市场活跃度继续上升。全国20城租赁房源平均租金51.7元/月/㎡,环比微涨0.39%。深圳、上海等城市均迎来租赁旺季。 从不同线级城市的租金来看,2022年8月,不同线级城市租金分化明显,一线、新一线城市租金普遍上涨,二线城市租金下滑。其中一线城市租金稳定性高,抗风险能力强,租金均价提升了2.24%。深圳、上海领跑一线城市涨幅。 新一线城市租赁房源均价为42.76元/月/㎡,环比上涨0.41%,同比下降0.18%。其中杭州和重庆租赁市场迅速回暖。8月,杭州和重庆的租金分别为71.62元/月/㎡和40.33元/月/㎡,环比分别上升6.09%和6.83%。 重点城市中,二线城市租赁房源均价为36.69元/平方米,环比下降2.68%,同比下跌6.40%。这主要是旺季效应淡化导致。其中济南和合肥下降最为明显。8月,济南和合肥的租金分别为39.53元/月/㎡和31.04元/月/㎡,环比分别下降5.29%和5.85%。 局部地区新一轮的疫情反复,为市场带来不确定性。随着市场逐渐步入淡季,租金水平或将趋于平稳。 四、本月百强榜单 以下是迈点研究院独家发布的“2022年8月住房租赁品牌影响力(MBI)100强榜单”。本月冠寓、泊寓、窝趣公寓、相寓、乐乎公寓、魔方公寓、自如租房、美丽屋、新派公寓、柚米寓进入榜单前十。 8月,住房租赁品牌100强的平均品牌指数为71.55,环比下降11.02%;行业均值21.51,环比下降9.15%。相比7月,长租公寓品牌指数整体呈现下降态势,这主要是由于毕业季进入后半场,品牌集中宣传相比上月进入尾声,加上八月底多地疫情反弹,中国内地本土疫情波及31个省份,致使市场热度下降,品牌影响力整体下滑。 五、品牌细分榜单 1、细分背景品牌表现:央企系品牌影响力增速最为明显,壹间公寓位居央企系品牌TOP1 在长租公寓品牌的细分背景中,综合平均指数和增幅来看,本月央企背景和酒店背景品牌整体表现较佳,央企背景的品牌指数为32.46,环比上升20.18%;酒店背景的品牌指数为29.12,环比上升18.23%。 相比上月,央企系品牌中,壹间公寓表现最佳,排名攀升显著,位列央企背景长租公寓品牌榜单第1名。这主要与招商蛇口壹间公寓的品牌活动和联合品牌营销有关。8月,招商蛇口壹间公寓推出租房优惠活动、全民健身月活动等,引起媒体的争相报道,大幅提高了品牌指数。 酒店系品牌中,城家公寓表现较佳,排名持续上升,位列酒店系住房租赁品牌榜单第3名。8月,天猫好房携手盒马鲜生,在城家公寓上海钦州路Citigo举办了“盒区房”的揭牌仪式,获得了媒体的大量报道。在“租个盒区房”超级品牌月活动期间,城家作为率先入驻天猫好房租房交易平台的品牌公寓商户,享有首批升级“盒区房”的商户权益,品牌热度明显提升。 2、区域品牌表现:全国性品牌表现较为出色,窝趣公寓排名迅速攀升 从住房租赁品牌的分布地区来看,本月全国性的品牌整体表现较佳,全国性品牌的品牌指数为40.47。其中窝趣公寓表现最为出色,排名攀升显著,位列全国性长租公寓榜单第3名,已连续12个月蝉联全国性长租公寓品牌排行榜的前十强。这主要与窝趣公寓的多家门店陆续开业和租房活动有关。8月15日,窝趣长沙湘江科创园轻社区正式开业以及毕业生租房福利活动“夏日清凉,租房指南”获得了媒体的争相报道。 3、细分主题品牌表现:服务式公寓表现亮眼,壹棠服务公寓表现最佳 从长租公寓品牌的细分主题来看,本月,服务式公寓表现较为突出。本月服务式公寓品牌指数为18.39,环比上升13.58%,热度提升最快。其中壹棠服务公寓排名上升较快,在服务式公寓品牌榜单中排名上升18名,位居服务式公寓榜单第6名。这主要与品牌社群活动和租房优惠有关,带动品牌指数的提升。壹棠服务公寓是招商蛇口旗下中高端服务公寓品牌,目前已布局深圳、香港、重庆、苏州等四个城市六个项目。 六、品牌细分维度 本月运营指数排名前十的依次是:冠寓、泊寓、美丽屋、魔方公寓、自如租房、柚米寓、博乐诗服务公寓、朗诗寓、优客逸家、新派公寓。其中,运营突出表现品牌为魔方公寓,其运营指数达到88.37,位列运营指数第四名。



















