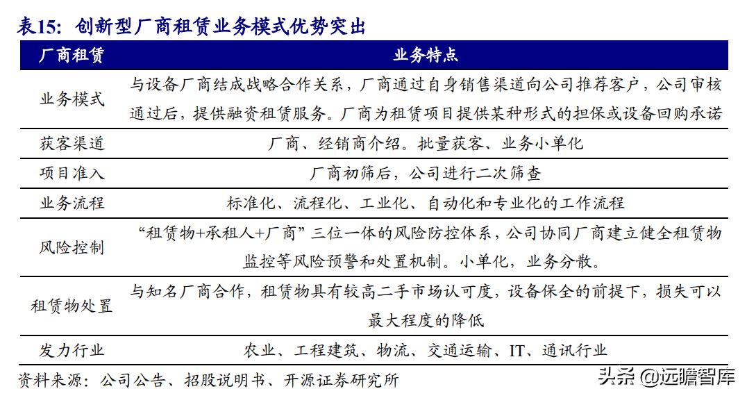
(报告出品方/作者:开源证券高超吕晨雨) 公司是全国最早的专业性金融租赁公司之一,A股唯一上市金融租赁公司。 公司原名为“江苏省租赁有限公司”,于1985年成立运营,成立时注册资本为500万元。 经中国人民银行总行批准公司改组为非银行金融机构并颁发了金融许可证,于1988年4月在江苏省工商行政管理局办理工商设立登记,是全国最早的专业性金融租赁公司之一。 2003年,公司更名为“江苏金融租赁有限公司”。 2014年,公司更名为“江苏金融租赁股份有限公司”,注册资本约23.5亿元。 2018年3月公司在上交所上市,注册资本增加至29.9亿元。 作为首家及目前唯一一家A股主板上市的金融租赁公司,公司成立35年保持持续盈利。 江苏国资委实际控股,拥有南京银行、法巴租赁优质股东资源。 截至2020年末,公司总股本29.87亿股,控股股东江苏交通控股有限公司是江苏省资产规模最大的国有企业,江苏交通控股及其一致行动人合计持有本公司股份比例39.04%。 其他主要股东包括南京银行持股21.09%,战略投资者法国巴黎银行租赁集团(欧洲最大的融资租赁公司之一)和国际金融公司(世界银行集团成员)各自分别持股5.11%和4.99%,公司管理层及核心骨干员工持股近1%。 法巴租赁——欧洲领先的租赁公司,服务中小企业的厂商租赁模式典范。 法巴租赁于1963年成立,是法国巴黎银行的全资子公司。法巴租赁是欧洲领先的租赁公司,2020年第五次被评为年度欧洲租赁公司。 其业务特色为服务中小微企业的厂商租赁模式,业务集中于农机、工程机械、办公设备及IT市场,业务分布20个国家,具有成熟的业务模式和全球厂商合作资源。 根据法巴银行年报披露,截至2020年末,法巴租赁的融资租赁业务总额达340亿欧元,2020年度,法巴租赁新增项目约31万个,新增投放金额约128亿欧元。 2014年,法巴租赁入股江苏租赁,除了在业务方面的深入合作,对于江苏租赁转型厂商模式提供发展蓝本。 管理层团队在公司长期任职,专业能力突出。 核心管理层在公司工作年限均17年以上,专业能力突出,多位高管出自业务线条。稳定的管理队伍保证了公司战略实施的可持续性。 员工团队高学历人数占比较高,整体队伍年轻有活力。 公司员工具备金融、法律等专业或复合专业高学历背景,员工团队高学历人数占比较高。截至2020年末,公司员工共356人,硕博占比64.9%,本科及以上员工约占比100%。公司重视业务拓展,业务人员占比66.3%,专注培养专业化融资租赁服务能力。 根据公司9月投资者关系记录表公告,目前公司员工约400余人,平均年龄不到32岁,其中70%为前台业务人员。为打造良性竞争,提供成长机会,公司每3年组织开展双选竞聘,中层管理人员全部实施竞聘上岗,目前中层管理团队平均年龄约37岁。整体队伍年轻有活力。 限制性股票激励计划激发长期发展动力。 2019年12月21日公司推出限制性股票股权激励计划,激励计划有效期5年,包括2年禁售期和3年解锁期,实际可解锁数量与激励对象上一年度绩效评价结果挂钩。 股权激励计划授予价格为3.89元/股(上市公司最近一期每股净资产)。股权激励计划在股东、公司、员工三方之间形成了“风险-利益”长期共同体,为公司资产规模高质量可持续增长注入动力源。 限制性股票激励解锁条件合理,有利于激发员工活力。 公司选择2018年末资产规模500亿以上的金融租赁公司作为对标企业,合计16家(不含本公司),以对标企业相关指标75分位值为解锁业绩条件,解锁条件合理,能够激发员工活力,利于提升公司业绩。 2020年,公司资产增速18.9%,%,高于对标企业75分位值。 2.1、商业模式:打造资产端运营和风控能力是优秀租赁公司的共同路径 行业内以融资租赁业务为主,融资租赁本质是类信贷业务模式。融资租赁行业业务分为融资租赁业务和经营租赁业务。 融资租赁业务通过为企业客户提供融资为主的金融服务,赚取息差收入,融资租赁以承租人占用融资成本的时间计算租金。 经营租赁业务是出租人向承租人提供设备出租,出租人负责安装、保养、维修、支付保险费和提供专门技术服务等,以承租人租赁使用物的时间计算租金。 相比而言,融资租赁类似于抵押贷款的模式,经营租赁类似于资产经营模式。经营租赁对于公司产业、资产运营、专业能力、风控能力和资金体量要求更高。国内租赁公司以融资租赁业务为主。 重资产模式下核心考量ROE指标。融资租赁业务赚取息差的特点决定了公司重资产的经营模式,在这种情况下核心考量ROE。 通过我们的拆解,资产端收益率与负债端利息成本作为核心因素影响融资租赁企业利润。 融资租赁行业负债端与银行相比具有一定劣势。 对于金融机构的信贷业务模式,负债融资是做高杠杆、做大资产规模的关键。 银行的负债端为居民储蓄,低资金成本是其核心优势。融资租赁行业相对于银行,负债端具有明显劣势,融资租赁行业负债端多为银行借款、债券、ABS等,资金成本较高。 资产端运营和风控能力是融资租赁企业的核心竞争力。 负债端与银行相比不占优的情况下,融资租赁公司需要增强在资产端运营和风控管理能力,从而在类信贷的业务模式下与银行竞争,资产端能力是租赁公司高利差和低不良的核心保障,因此资产运营能力和风险控制能力是融资租赁公司的核心竞争力。 与银行贷款相比,融资租赁业务更加灵活且更深入产业。业务逻辑角度来看,融资租赁业务从行业角度切入,风控非标准化,重点在对于不同行业风险特征的把控;银行业务属地化经营,业务流程与风控相对标准化。 从业务流程角度看,融资租赁以设备为标的物,具有方式灵活、租期长、增值服务多等特点,企业拥有融资渠道多元化的需求,融资租赁业务填补银行贷款留下的市场空缺。 由于融资租赁业务以银行无法做抵押品的动产为标的物,风险较高,需要一定专业性。 国内头部租赁公司资产端聚焦五大赛道。 国内头部租赁公司资产端主要聚焦五大细分领域,我们汇总为五大业务赛道,包括以飞机、轮船、机械设备等高价值标的物为核心开展融资租赁与经营租赁业务;以城市公用类大型项目为核心开展业务;以深耕细分行业为核心拓展业务;以中小企业客群为核心拓展业务;以优质厂商为核心开展业务。 从资产投向行业来看,租赁公司资产投放集中基础设施、制造业和交通运输等行业。 从下表来看,代表公司资产投向前三大行业是水利、环境和公共设施管理业;交通运输、仓储和邮政业;制造业。 两家代表性租赁公司以经营租赁业务模式为主,具有持续且优秀的盈利能力与较高市场估值。美国联合租赁与中银航空租赁均是以经营租赁为核心的资产运营者,聚焦产业赛道,获得高ROE和高估值倍数。 深耕产业、打造资产端运营和风控能力是优秀租赁公司的共同路径。 由上述分析,租赁公司负债端与银行相比不具有优势,资产端运营和风控能力是租赁公司的核心竞争优势,通过分析海内外代表性的上市龙头公司,均是以经营租赁为主,资产端具有极强运营能力与风险管控能力,印证了优秀租赁公司的共同路径是深耕产业、打造资产端运营和风控能力。国内头部租赁公司净利差均高于上市的商业银行中位数,具有资产端优势,其中,江苏租赁资产端能力突出,厂商租赁模式具有较强竞争力。 2.2、行业规模增速放缓,头部企业保持较高增速 基建投资增速放缓,融资租赁行业规模增速趋缓。融资租赁行业经历较快发展后增速趋缓,2006-2020年,融资租赁行业规模持续扩大,从80亿上升到65040亿,2010-2015年CAGR达45%,2015-2020年CAGR达8%。 受经济增速放缓及供给侧改革及地方政府隐形债务清查导致基建投资需求下降影响,行业规模增速明显放缓。 头部企业规模增速仍维持较高水平。 我们选取11家头部租赁公司包括5家融资租赁公司与6家金融租赁公司(2020年总资产规模前5名与江苏租赁),整体资产规模增速呈下降趋势,但企业资产增速仍高于全行业。 截至2020年末,11家租赁公司总资产增速中位数为10%,较2019年末的9%有所上升。 其中,5家融资租赁样本公司(远东宏信、海通恒信、平安租赁、中银航空租赁和中航租赁)总资产增速中位数为9%,6家金融租赁样本公司(交银、国银、工银、民生、招银和江苏租赁)总资产增速中位数为9%。 2.3、僵尸企业出清,监管政策促进行业可持续、高质量发展 对融资租赁企业监管呈严厉态度,行业发展呈持续分化趋势。自2018年4月起融资租赁公司划归银保监会监管。 2020年5月银保监会发布发《融资租赁公司监督管理暂行办法》,规范融资租赁公司业务经营并明确设定监管指标,大量空壳企业将被清退,部分融资租赁公司可能面临较大的转型压力。 强监管下,商租行业将呈持续分化趋势,头部企业优势更加突出。对金融租赁企业监管呈鼓励态度,行业发展呈健康稳健趋势。 监管政策整体鼓励金融租赁公司发展,2015年国办发布《关于促进金融租赁行业健康发展的指导意见》,提出加快金融租赁行业发展,发挥其对促进国民经济转型升级的重要作用。监管当局不断完善监管要求,2020年明确金融租赁公司及其境内专业子公司可募集发行优先股、二级资本债券、金融债券及经银保监会许可的其他债务和资本补充工具。 金融租赁公司的融资渠道拓展增加,为业务规模进一步扩张提供必要条件。 2020年出台分类监管政策,进一步完善监管体系,推动金租行业健康发展。金融租赁牌照数量保持稳定,竞争格局相对良好。 从金租公司数量来看,2013年-2017年由30家增长至69家后金租公司数量保持稳定,2020年末金租公司数量为71家。 2.4、行业未来增长点:产业结构升级和城镇化持续推进 我国融资租赁市场渗透率仍较低,未来发展有很大空间。根据全球租赁报告数据,截至2020年,我国融资租赁市场渗透率为8%,而发达国家渗透率在15%-35%之间。 我国租赁市场渗透率仍有很大提升空间。未来业绩持续增长点源于产业结构升级和城镇化带来的增量需求。 (1)产业结构升级催生新的资金需求。 当前我国经济转型期需要加大资本投入提升生产效率、加快产业结构调整和技术革新深化,这利于提升融资租赁行业服务领域(如先进制造业)的需求,发挥其产融结合的优势,融资租赁业务规模和市场渗透率会迅速提升。 (2)城镇化进程助推融资租赁增长。 围绕城镇化战略,国家将统筹铁路、公路、水运等基础设施建设。这一过程将促进公共服务、基础设施建设和运营领域对融资租赁业务的需求的增加。 资产端议价能力强,公司资产收益率较高,净利差水平较高。 公司以相对较低的融资成本服务中小企业,资产端议价能力较强,盈利水平较高,2021H1年化%。净利差水平较高,2021H1达3.74%,高于商业银行平均水平。 资产质量良好,不良率低于商业银行业。 公司不良率趋势稳定,2021H1达0.94%,低于商业银行业不良率。 公司对于不良资产的认定标准更加严格,2019年末公司率先以逾期时间超过60天作为不良资产分类的主要标准(监管要求90天)。 同时,公司2018-2020年核销金额分别为0.71/1.53/1.97亿元,占期初不良资产分别为17%/33%/35%,核销比例趋稳,结合公司不良率趋势综合来看,公司整体资产质量良好,风控水平较高。 拨贷比与拨备覆盖率趋势上行,体现公司的审慎态度,抵御风险能力较强。 分红稳定,股息率较高,杠杆率仍有提升空间。 公司自2018年上市后股利支付率维持45%以上。2020年股息率达5.7%(以2020年末股票价格计算)。 公司业务规模拓展需债务融资,杠杆率自上市后有所提升,2021H1杠杆率7.1,尚未超过上市前水平,存在提升空间。 长贷短借,利率下行趋势利于公司净利差扩张。 公司负债端久期较短(负债结构以拆入资金为主,期限1年以内),资产端久期较长(租赁业务期限多为3年以上),利率走势呈下行趋势时,一定程度上对融资成本下降产生的影响相较于对生息资产收益率下降产生的影响幅度更大,驱动净利差提升,反之亦然。 4.1、“转型+增长”双链驱动战略促进业绩稳健增长 “转型+增长”双链驱动战略效果明显。 公司坚持“转型+增长”双链驱动战略,推进“厂商+区域”双线并进的经营策略,发力转型板块的同时继续巩固基础设施、公用事业等传统板块,形成了转型+增长业务齐头并进的良好格局。公司新增投放额快速增长,2021H1新增投放额达323亿元,同比+32%。 转型+增长的业务结构使得业绩稳健增长。 公司以业务板块划分各事业部(包括厂融中心),通过对细分市场的研究,各事业部开发适合市场的租赁产品开展业务。 持续开发细分赛道,立足江苏覆盖全国。 公司通过独特的行业筛选模型,成熟行业、待培育行业滚动开发模式,近年来成功孵化了清洁能源、汽车金融、高端装备、信息科技等市场,目前已形成覆盖10大板块50多个细分市场的多元业务格局。 公司业务立足江苏覆盖全国,江苏省业务占比22%,区域业务渗透率的增加可增强公司品牌效应,利于公司业务规模增长。 细分板块的风险管理方面,公司通过多年深耕细分行业,积累了大量优质客户资源及相关行业的业务经验,形成差异化的专业风险管理体系,资产质量良好。 4.2、绑定龙头设备公司,聚焦中小客群,构建厂商租赁特色优势 厂商模式促进公司-厂商-客户三方互利共赢。 江苏租赁厂融中心自2014年成立,依托法巴租赁在欧洲成熟的厂商租赁业务模式和全球厂商合作资源,同时发挥公司在国内经营的本土市场经验,重点开拓厂商租赁业务。 厂商租赁模式下,公司与龙头设备厂商深度绑定,共同设计包括融资解决方案的产品营销计划,公司通过厂商自有的经销商和客户渠道触达终端中小客户,对客户进行二次筛查后提供融资租赁服务。 公司与厂商绑定,深入产业,降低设备销售链条的总成本,实现三方互利共赢。 在与龙头厂商达成长期战略合作下,江苏租赁通过提供综合性金融解决方案,优化厂商销售网络,提升客户质量,降低厂商综合营运成本,促进销售,提升厂商竞争力,进而达成良性循环。 厂商模式收益优势与风控优势明显。 (1)收益优势: 公司与厂商深度合作,通过厂商经销商介绍能够实现批量获客,在厂商初筛后进行二次筛查,获客成本低于传统模式。通过与厂商合作,触达高质量的中小微客户,公司发挥其较强的议价能力,获得较高收益。 (2)风控优势: 首先,厂商模式下,业务具有小单化特点,分散化业务利于风险控制。其次,公司建立“租赁物+承租人+厂商”三位一体的风险防控体系。 公司协同厂商监控租赁物、售后维护、远程锁机、拆卸运输、回收翻新、二次销售,同时,厂商提供某种形式的担保或设备回购承诺,建立风险分担机制降低不良率。 与厂商长期深度绑定,构建行业壁垒。 厂商租赁模式中,租赁公司定位为设备销售环节的核心参与者,而不是单纯的资金提供方,通过一系列专业团队服务、联合品牌、共建风险池等方式与厂商及其经销商建立更紧密的合作。 公司结合厂商需求,为合作的厂商和经销商提供特质化增值服务,如公司与设备厂商共同讨论年度销售计划并据此设置金融方案。 通过培训,让经销商熟悉融资租赁业务,进而促进意向性用户接受融资租赁的金融方案,在经销商销售过程中不断迭代金融方案,提高销售的融资租赁业务渗透率。 在持续合作中,公司与厂商在市场定位、客群选择、产品设计等方面的理念不断趋同,合作关系愈发紧密。整体看,公司的股东资源优势、专业产业经验、成功案例积累与较低的资金成本等优势均为公司构建竞争壁垒。 合作厂商数量持续增加,驱动厂商租赁业务规模增长。 合作厂商经销商数量迅速增长,2020年底632家,包括GE、沃尔沃、戴尔、索尼、凯斯纽荷兰、立达、联影、威马、天合光能等600多家世界500强及国内龙头厂商、经销商与公司建立战略合作。2021年上半年增长到近1000家。 厂商模式新增合同投放增速较快,2014年-2019年前三季度厂商模式新增投放金额由2亿元增长到31亿元。 伴随公司扩大合作厂商数量,融资租赁业务在设备销售中的渗透率进一步提升。预计公司合作厂商数量的持续增加,厂商租赁业绩增量可观。 金融科技助力公司零售化业务转型。 根据公司2021年中报披露,为应对大批量、小金额业务趋势带来的决策和管理挑战,公司围绕业务需求,继续加大信息科技开发力度。 一是通过持续迭代“乐租”系列APP功能,逐步形成全流程、一体化、多方位、高可用的整体互联网金融解决方案,极大提升了客户使用体验; 二是持续升级业务自动决策模型,扩大自动决策使用范围,自动决策模型应用于公司大部分零售业务板块,最大处理能力达5万次/天; 三是对零售业务处理工作进行电子化、智能化改造,在节约人力的同时,处理能力大大提升,合同收款能力由1万笔/天提升至5万笔/天,部分零售项目实现起租即付款。 厂商租赁模式打开新成长空间。 在新的细分行业开拓厂商模式以及在现有基础上提升业务渗透率是未来厂商模式的发展方向。 一方面,目前公司在部分细分行业与龙头厂商合作,仍有许多业务板块未开发。随着公司对产业的理解更加深入,厂商租赁模式能够以细分行业为单位进行市场扩张,成长空间广阔。 另一方面,公司当前与龙头厂商合作仍有提升空间,探索与厂商更紧密的合作关系,能够进一步提升业务渗透率。战略合作过程中,加强品牌联合、利益共享、风险共担的营销机制,促进厂商营运成本的下降,提高与厂商的合作广度与深度,增加租赁业务的渗透率。 融资成本随利率下行而降低。2018年起公司融资成本下降,2018-2021年上半年公司付息债务成本率从5.03%下降至3.75%。 公司主要融资方式为银行间同业拆入资金,2021H1公司银行间同业拆入资金占付息债务比例为82%。银行间同业拆借利率下行,带动公司整体融资成本下降。 公司负债成本同业较低,为资产端带来优势。 公司融资租赁业务与银行贷款表现为互补性,主要竞争对手为融资租赁公司。 由于融资租赁公司无金融牌照,无法从银行间同业拆解市场获得融资,融资成本相对较高,公司在竞争时具有成本优势。 拟发行50亿元可转债,促进公司业务发展。 公司2021年3月25日发布可转债预案,2021年9月24日获得证监会核准。公司拟发行可转债50亿元,期限为6年。 可转债作为较低成本的融资方式,转股后仍可以补充公司资本金,发行可转债利于公司业务发展。 6.1、盈利预测 我们通过应收融资租赁款余额及生息资产收益率、付息债务和付息债务平均利率核心业务指标来预测营业收入,核心假设如下表所示。 基于上述假设,我们预计公司2021年-2023年营业收入42.08/49.31/57.06亿元,归母净利润分别为21.75/26.69/31.22亿元,分别同比+15.9%/+22.7%/+17.0%,EPS分别为0.73/0.89/1.05元,ROE分别为16.0%/17.9%/19.0%。 6.2、可比公司估值分析 江苏租赁ROE高于可比公司,PB高于可比公司。我们选取港股上市的租赁公司作为可比公司,包括远东宏信和中银航空租赁。 从下表数据看,公司2021年%高于可比公司平均13.38%,公司PB为1.22高于可比公司PB平均0.96,公司ROE/PB为13.14%低于可比公司平均13.97%。 与ROE较高的上市银行相比,江苏租赁ROE/PB比价优势较强,不良率较低。 考虑到融资租赁类信贷业务属性,我们同时选取2020年ROE前五的A股商业银行作为可比公司。 从下表数据看,公司2021年%高于可比公司平均14.12%,低于可比公司平均1.31,ROE/PB为13.14%高于可比公司平均11.68%,2021H1不良率0.94%低于可比公司平均1.06%。 6.3、报告总结 公司坚持“厂商+区域”双线布局,转型业务高速增长,绑定龙头厂商、聚焦中小客群的特色业务模式具有极强竞争优势,形成高利差、低不良、高ROE优秀的财务表现; 公司管理层长期稳定,专业能力突出,股权激励机制完善,长期战略清晰,为战略执行和盈利持续增长奠定基础。 我们预计公司2021年-2023年归母净利润分别为21.75/26.69/31.22亿元, 分别同比+16%/+23%/+17%, ROE分别达到16.0%/17.9%/19.0%, EPS分别为0.73/0.89/1.05元, 预计当前股价对应2021-2023年PE分别为7.3/6.0/5.1倍,公司估值具有安全边际,基本面存在预期差,可转债发行利于长期战略实施。 宏观经济和利率波动对公司盈利带来不确定性影响; 公司资产质量下降风险; 公司盈利增长不达预期。 ————————————————————— 报告属于原作者,我们不做任何投资建议!






















































